Warning:
JavaScript is turned OFF. None of the links on this page will work until it is reactivated.
If you need help turning JavaScript On, click here.
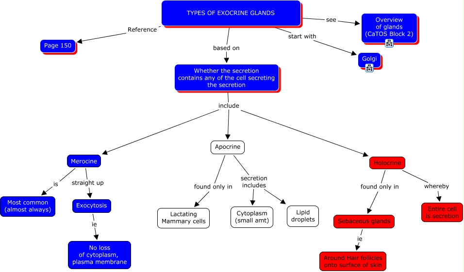
This Concept Map, created with IHMC CmapTools, has information related to: 16. Funcitnoal Classifications of Exocrine Glands, TYPES OF EXOCRINE GLANDS Reference Page 150, TYPES OF EXOCRINE GLANDS based on Whether the secretion contains any of the cell secreting the secretion, Merocine is Most common (almost always), Whether the secretion contains any of the cell secreting the secretion include Apocrine, Apocrine found only in Lactating Mammary cells, Apocrine secretion includes Lipid droplets, Holocrine found only in Sebaceous glands, TYPES OF EXOCRINE GLANDS see Overview of glands (CaTOS Block 2), Whether the secretion contains any of the cell secreting the secretion include Holocrine, Exocytosis ie No loss of cytoplasm, plasma membrane, Apocrine secretion includes Cytoplasm (small amt), Merocine straight up Exocytosis, TYPES OF EXOCRINE GLANDS start with Golgi, Whether the secretion contains any of the cell secreting the secretion include Merocine, Sebaceous glands ie Around Hair follicles onto surface of skin, Holocrine whereby Entire cell is secretion