Warning:
JavaScript is turned OFF. None of the links on this page will work until it is reactivated.
If you need help turning JavaScript On, click here.
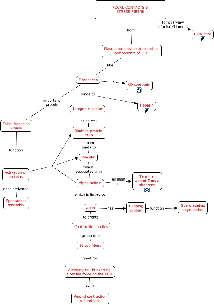
This Concept Map, created with IHMC CmapTools, has information related to: 20a1 Focal Contact& Stress Fibers, Fibronectin binds to Integrin receptor, Fibronectin important protein Folcal Adhesion Kinase, Alpha actinin which is linked to Actin, Alpha actinin as seen in Terminal web of Zonula ahderens, Activation of proteins ie Alpha actinin, Activation of proteins once activated Spontanous assembly, Plasma membrane attached to components of ECM like Fibronectin, Capping protein function Guard against degredation, FOCAL CONTACTS & STRESS FIBERS here Plasma membrane attached to components of ECM, Stress fibers good for Assisting cell in exerting a tensile force on the ECM, FOCAL CONTACTS & STRESS FIBERS for overview of microfiliments Click here, Activation of proteins ie Binds to protein talin, Actin to create Contractile bundles, Actin has Capping protein, Folcal Adhesion Kinase function Activation of proteins, Fibronectin a Glycoprotein, Vinculin which associates with Alpha actinin, Binds to protein talin in turn binds to Vinculin, Integrin receptor inside cell Binds to protein talin, Contractile bundles group into Stress fibers