Warning:
JavaScript is turned OFF. None of the links on this page will work until it is reactivated.
If you need help turning JavaScript On, click here.
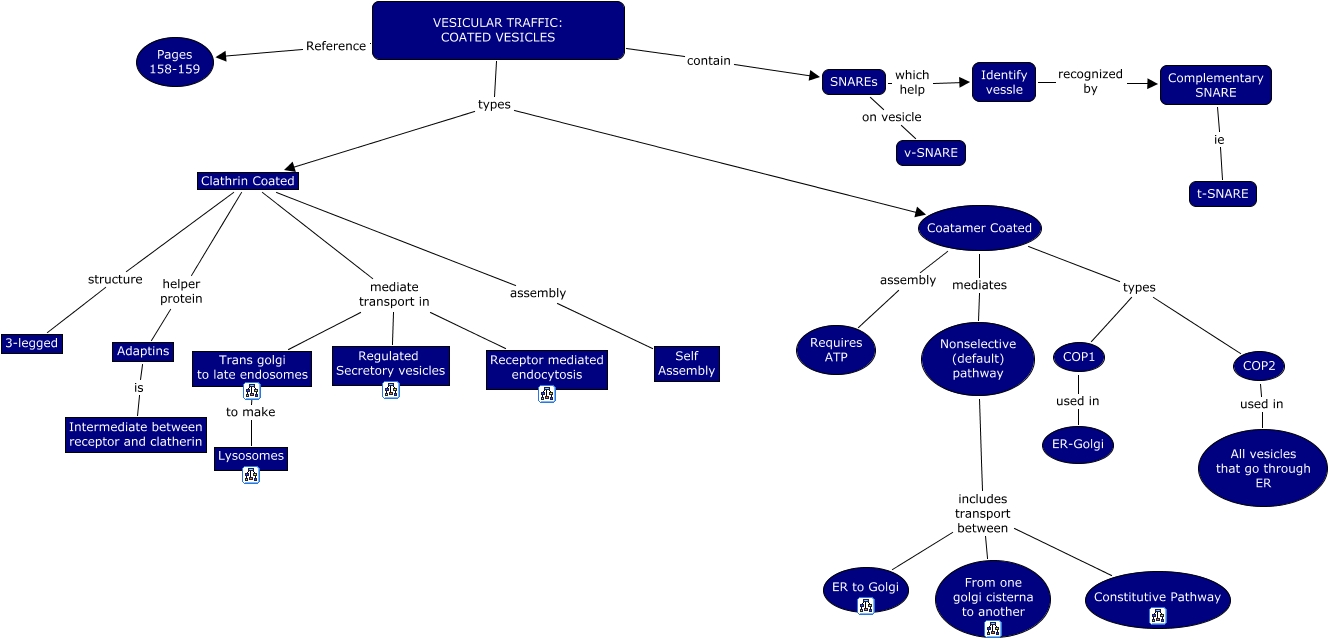
This Concept Map, created with IHMC CmapTools, has information related to: 19. Vesicular Traffic - Coated Vesicles, Adaptins is Intermediate between receptor and clatherin, COP1 used in ER-Golgi, Coatamer Coated assembly Requires ATP, VESICULAR TRAFFIC: COATED VESICLES contain SNAREs, VESICULAR TRAFFIC: COATED VESICLES Reference Pages 158-159, Clathrin Coated assembly Self Assembly, Clathrin Coated mediate transport in Regulated Secretory vesicles, Clathrin Coated helper protein Adaptins, Nonselective (default) pathway includes transport between From one golgi cisterna to another, SNAREs which help Identify vessle, Identify vessle recognized by Complementary SNARE, Clathrin Coated structure 3-legged, VESICULAR TRAFFIC: COATED VESICLES types Clathrin Coated, SNAREs on vesicle v-SNARE, Coatamer Coated mediates Nonselective (default) pathway, COP2 used in All vesicles that go through ER, Complementary SNARE ie t-SNARE, Clathrin Coated mediate transport in Trans golgi to late endosomes, Nonselective (default) pathway includes transport between Constitutive Pathway, VESICULAR TRAFFIC: COATED VESICLES types Coatamer Coated