Warning:
JavaScript is turned OFF. None of the links on this page will work until it is reactivated.
If you need help turning JavaScript On, click here.
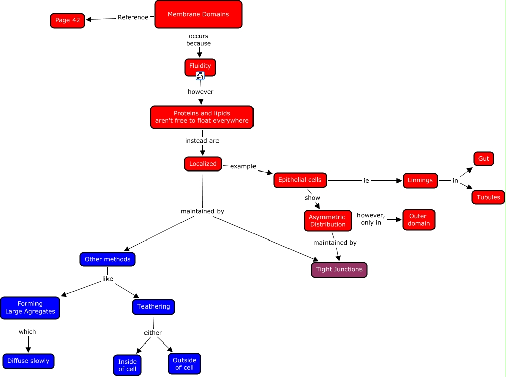
This Concept Map, created with IHMC CmapTools, has information related to: 04. Domains, Teathering either Inside of cell, Fluidity however Proteins and lipids aren't free to float everywhere, Membrane Domains occurs because Fluidity, Forming Large Agregates which Diffuse slowly, Epithelial cells ie Linnings, Linnings in Tubules, Asymmetric Distribution however, only in Outer domain, Proteins and lipids aren't free to float everywhere instead are Localized, Other methods like Forming Large Agregates, Teathering either Outside of cell, Linnings in Gut, Other methods like Teathering, Membrane Domains Reference Page 42, Localized maintained by Tight Junctions, Localized example Epithelial cells, Localized maintained by Other methods, Asymmetric Distribution maintained by Tight Junctions, Epithelial cells show Asymmetric Distribution