Warning:
JavaScript is turned OFF. None of the links on this page will work until it is reactivated.
If you need help turning JavaScript On, click here.
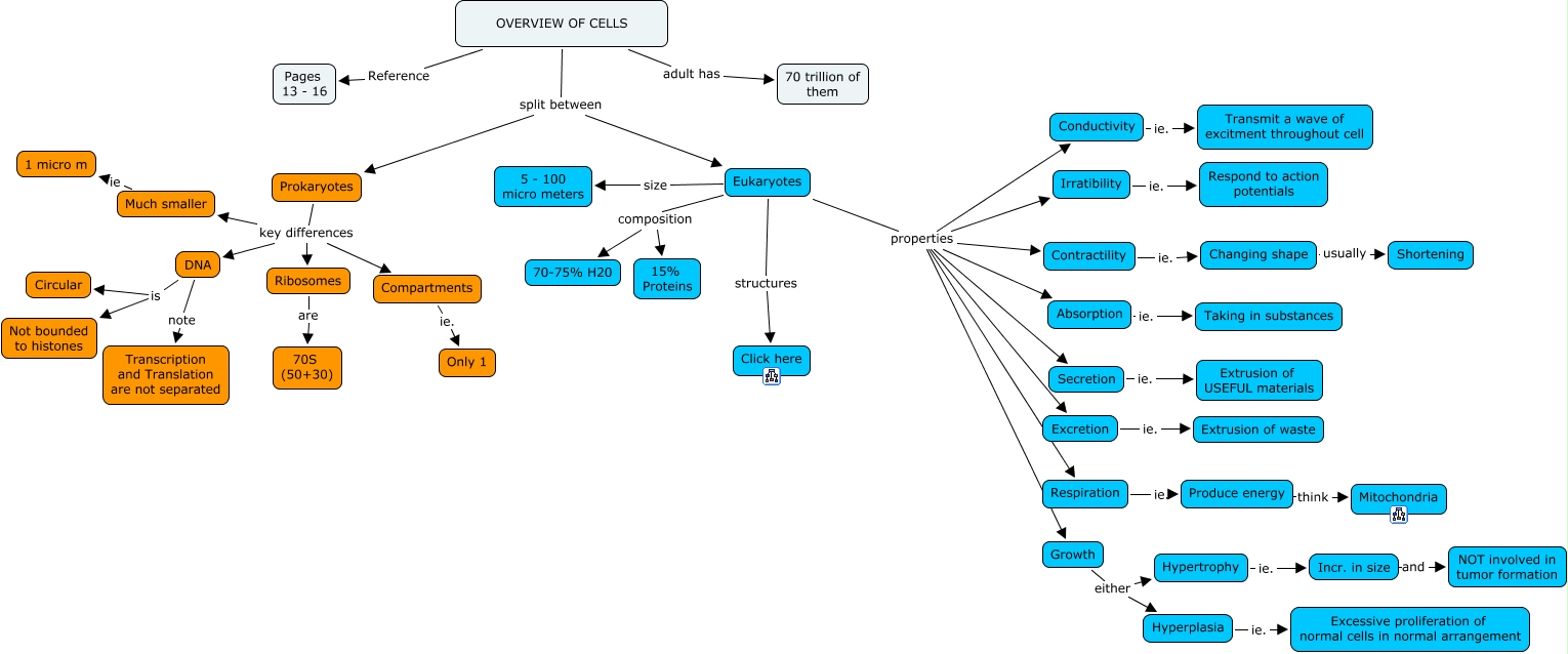
This Concept Map, created with IHMC CmapTools, has information related to: 01. Cell Overview, Prokaryotes key differences Much smaller, Hypertrophy ie. Incr. in size, Secretion ie. Extrusion of USEFUL materials, Eukaryotes composition 70-75% H20, Absorption ie. Taking in substances, Eukaryotes properties Respiration, Eukaryotes properties Secretion, Eukaryotes properties Excretion, Conductivity ie. Transmit a wave of excitment throughout cell, Much smaller ie 1 micro m, Produce energy think Mitochondria, DNA note Transcription and Translation are not separated, Eukaryotes composition 15% Proteins, OVERVIEW OF CELLS Reference Pages 13 - 16, DNA is Not bounded to histones, Growth either Hypertrophy, Ribosomes are 70S (50+30), Compartments ie. Only 1, Prokaryotes key differences DNA, Growth either Hyperplasia