Warning:
JavaScript is turned OFF. None of the links on this page will work until it is reactivated.
If you need help turning JavaScript On, click here.
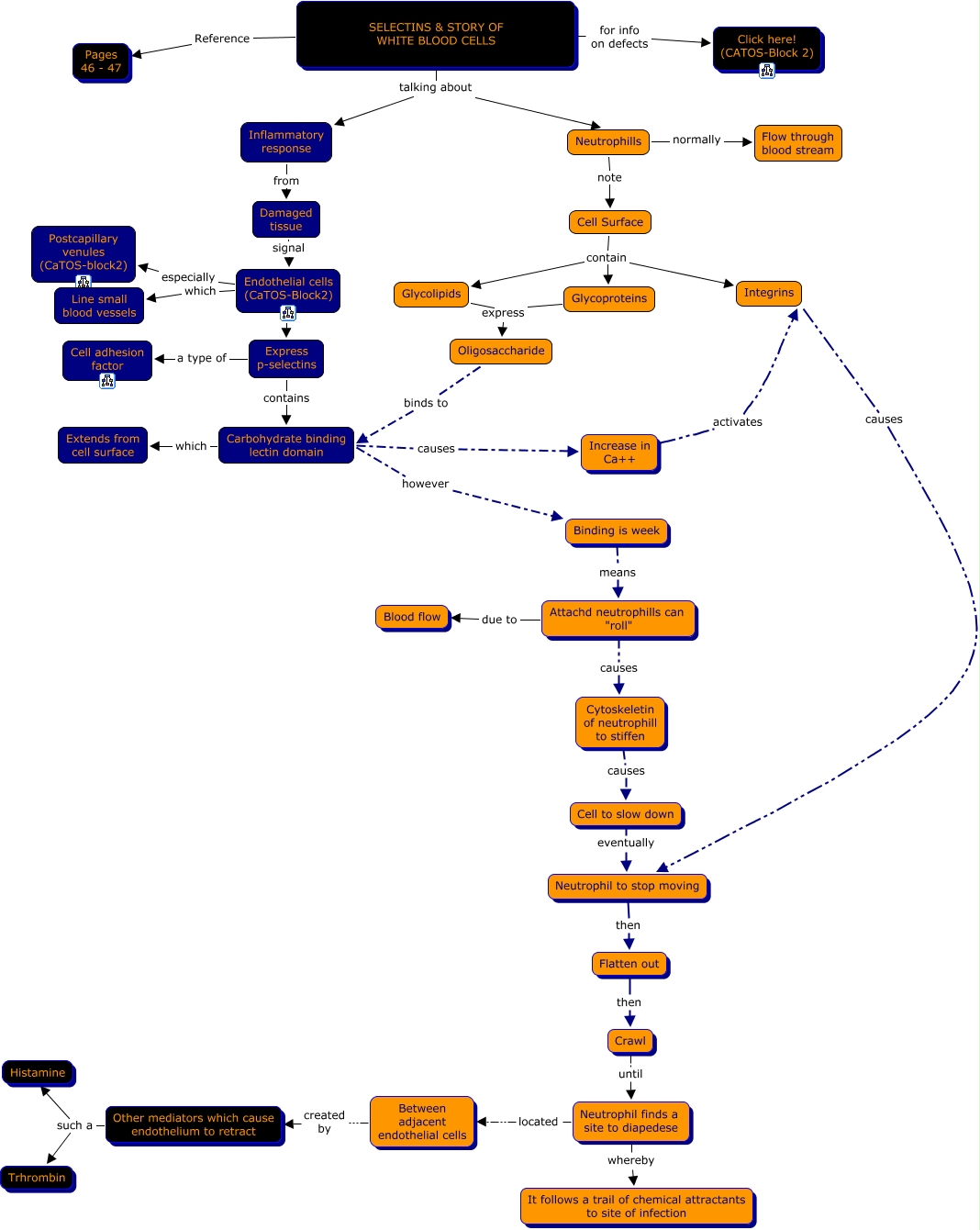
This Concept Map, created with IHMC CmapTools, has information related to: 07. Selectins and Neutrophils, Cytoskeletin of neutrophill to stiffen causes Cell to slow down, Carbohydrate binding lectin domain however Binding is week, Crawl until Neutrophil finds a site to diapedese, Endothelial cells (CaTOS-Block2) especially Postcapillary venules (CaTOS-block2), Cell Surface contain Integrins, Endothelial cells (CaTOS-Block2) which Line small blood vessels, Attachd neutrophills can "roll" due to Blood flow, SELECTINS & STORY OF WHITE BLOOD CELLS talking about Neutrophills, Binding is week means Attachd neutrophills can "roll", Damaged tissue signal Endothelial cells (CaTOS-Block2), Express p-selectins contains Carbohydrate binding lectin domain, Glycoproteins express Oligosaccharide, Neutrophills note Cell Surface, Neutrophills normally Flow through blood stream, Neutrophil finds a site to diapedese located Between adjacent endothelial cells, SELECTINS & STORY OF WHITE BLOOD CELLS for info on defects Click here! (CATOS-Block 2), Neutrophil finds a site to diapedese whereby It follows a trail of chemical attractants to site of infection, Endothelial cells (CaTOS-Block2) to Express p-selectins, Between adjacent endothelial cells created by Other mediators which cause endothelium to retract, SELECTINS & STORY OF WHITE BLOOD CELLS talking about Inflammatory response