Warning:
JavaScript is turned OFF. None of the links on this page will work until it is reactivated.
If you need help turning JavaScript On, click here.
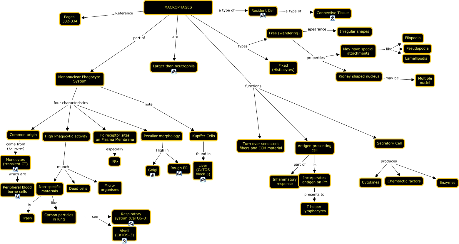
This Concept Map, created with IHMC CmapTools, has information related to: 08-2. Macrophages, Carbon particles in lung see Respiratory system (CaTOS-3), MACROPHAGES are Larger than neutrophils, MACROPHAGES functions Turn over senescent fibers and ECM material, Resident Cell a type of Connective Tissue, Monocytes (transient CT) which are Peripheral blood borne cells, Mononuclear Phagocyte System note Kupffer Cells, Mononuclear Phagocyte System four characteristics Peculiar morphology, Mononuclear Phagocyte System four characteristics Fc receptor sites on Plasma Membrane, Free (wandering) apearance Irregular shapes, MACROPHAGES part of Mononuclear Phagocyte System, Mononuclear Phagocyte System four characteristics Common origin, Incorperates antigen on PM presents to T helper lymphocytes, Fc receptor sites on Plasma Membrane especially IgG, Kupffer Cells found in Liver (CaTOS block 3), Carbon particles in lung see Alvoli (CaTOS-3), Peculiar morphology High in Golgi, Free (wandering) properties May have special attachments, May have special attachments like Lamellipodia, Mononuclear Phagocyte System four characteristics High Phagocytic activity, Antigen presenting cell part of Inflammatory response