Warning:
JavaScript is turned OFF. None of the links on this page will work until it is reactivated.
If you need help turning JavaScript On, click here.
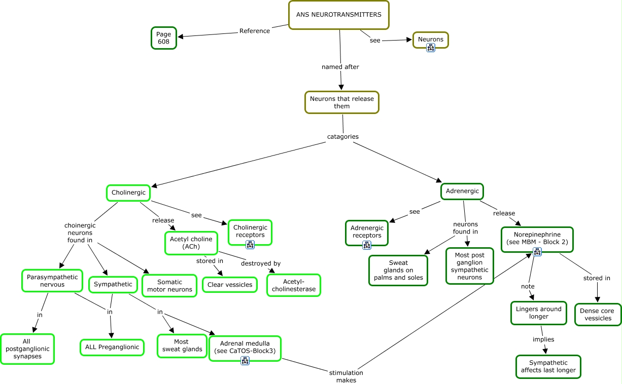
This Concept Map, created with IHMC CmapTools, has information related to: 24. ANS Neurotransmitters, Cholinergic choinergic neurons found in Somatic motor neurons, Sympathetic in Most sweat glands, Parasympathetic nervous in All postganglionic synapses, Adrenergic neurons found in Most post ganglion sympathetic neurons, Sympathetic in Adrenal medulla (see CaTOS-Block3), Neurons that release them catagories Cholinergic, ANS NEUROTRANSMITTERS named after Neurons that release them, Norepinephrine (see MBM - Block 2) stored in Dense core vessicles, Sympathetic in ALL Preganglionic, Lingers around longer implies Sympathetic affects last longer, Parasympathetic nervous in ALL Preganglionic, Adrenergic release Norepinephrine (see MBM - Block 2), Adrenal medulla (see CaTOS-Block3) stimulation makes Norepinephrine (see MBM - Block 2), Cholinergic choinergic neurons found in Sympathetic, ANS NEUROTRANSMITTERS Reference Page 608, Adrenergic neurons found in Sweat glands on palms and soles, Cholinergic choinergic neurons found in Parasympathetic nervous, Adrenergic see Adrenergic receptors, ANS NEUROTRANSMITTERS see Neurons, Neurons that release them catagories Adrenergic