Warning:
JavaScript is turned OFF. None of the links on this page will work until it is reactivated.
If you need help turning JavaScript On, click here.
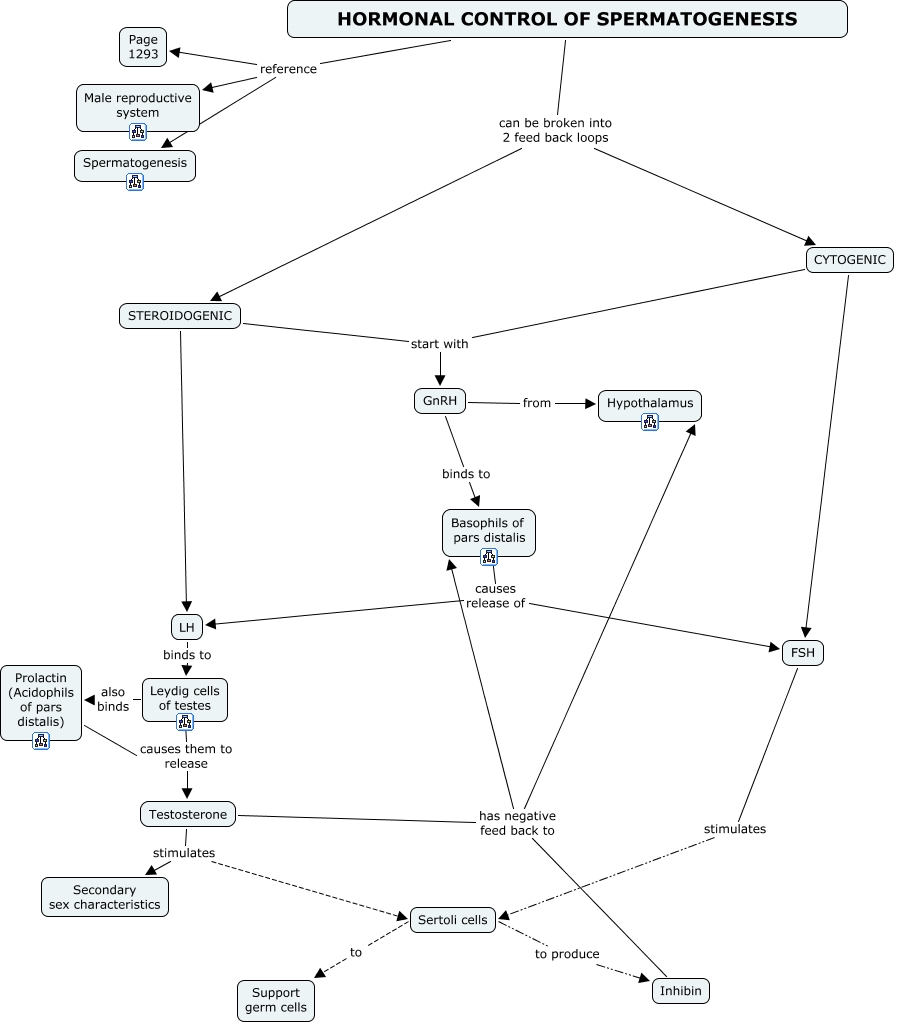
This Concept Map, created with IHMC CmapTools, has information related to: 31a3. Control of spermatogenesis, GnRH binds to Basophils of pars distalis, Testosterone has negative feed back to Basophils of pars distalis, Testosterone has negative feed back to Hypothalamus, HORMONAL CONTROL OF SPERMATOGENESIS reference Spermatogenesis, Inhibin has negative feed back to Basophils of pars distalis, STEROIDOGENIC start with GnRH, Basophils of pars distalis causes release of LH, Leydig cells of testes also binds Prolactin (Acidophils of pars distalis), CYTOGENIC FSH, HORMONAL CONTROL OF SPERMATOGENESIS can be broken into 2 feed back loops CYTOGENIC, Leydig cells of testes causes them to release Testosterone, GnRH from Hypothalamus, Testosterone stimulates Sertoli cells, Sertoli cells to Support germ cells, STEROIDOGENIC LH, HORMONAL CONTROL OF SPERMATOGENESIS reference Page 1293, Inhibin has negative feed back to Hypothalamus, LH binds to Leydig cells of testes, FSH stimulates Sertoli cells, HORMONAL CONTROL OF SPERMATOGENESIS can be broken into 2 feed back loops STEROIDOGENIC