Warning:
JavaScript is turned OFF. None of the links on this page will work until it is reactivated.
If you need help turning JavaScript On, click here.
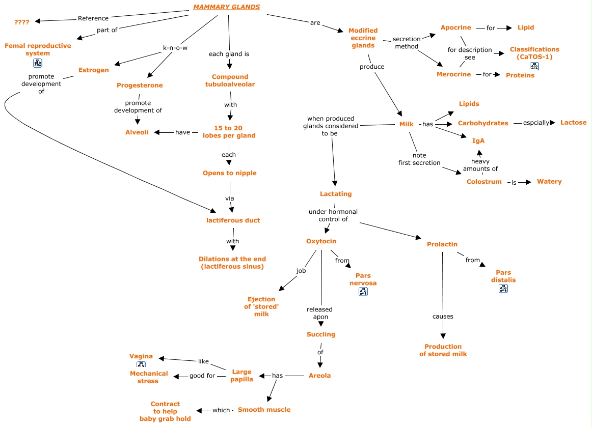
This Concept Map, created with IHMC CmapTools, has information related to: 30g. Mammary Glands, Apocrine for description see Classifications (CaTOS-1), Oxytocin released apon Succling, Milk has IgA, Merocrine for description see Classifications (CaTOS-1), Prolactin from Pars distalis, Milk has Carbohydrates, Large papilla like Vagina, Progesterone promote development of Alveoli, Opens to nipple via lactiferous duct, Carbohydrates espcially Lactose, Lactating under hormonal control of Oxytocin, Estrogen promote development of lactiferous duct, 15 to 20 lobes per gland have Alveoli, Prolactin causes Production of stored milk, Milk when produced glands considered to be Lactating, Oxytocin from Pars nervosa, Areola has Smooth muscle, Modified eccrine glands secretion method Apocrine, Large papilla good for Mechanical stress, Succling of Areola