Warning:
JavaScript is turned OFF. None of the links on this page will work until it is reactivated.
If you need help turning JavaScript On, click here.
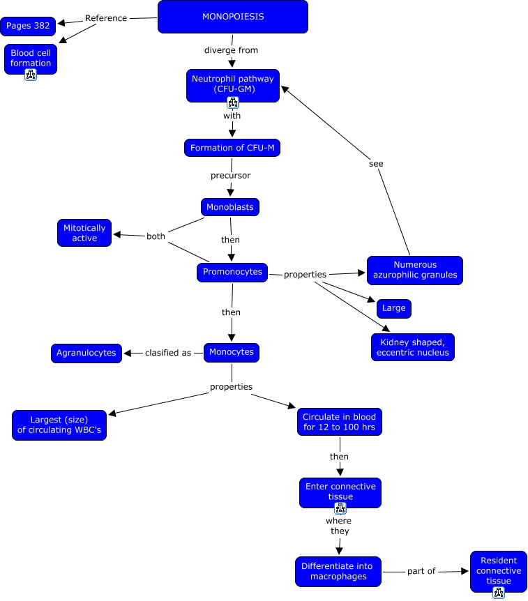
This Concept Map, created with IHMC CmapTools, has information related to: 13c. Monopoiesis, Monoblasts both Mitotically active, Monocytes properties Circulate in blood for 12 to 100 hrs, Monoblasts then Promonocytes, Promonocytes properties Kidney shaped, eccentric nucleus, Promonocytes properties Large, Circulate in blood for 12 to 100 hrs then Enter connective tissue, Promonocytes then Monocytes, Promonocytes properties Numerous azurophilic granules, Monocytes properties Largest (size) of circulating WBC's, Enter connective tissue where they Differentiate into macrophages, Numerous azurophilic granules see Neutrophil pathway (CFU-GM), Formation of CFU-M precursor Monoblasts, Monocytes clasified as Agranulocytes, Differentiate into macrophages part of Resident connective tissue, Neutrophil pathway (CFU-GM) with Formation of CFU-M, MONOPOIESIS Reference Blood cell formation, Promonocytes both Mitotically active, MONOPOIESIS diverge from Neutrophil pathway (CFU-GM), MONOPOIESIS Reference Pages 382