Warning:
JavaScript is turned OFF. None of the links on this page will work until it is reactivated.
If you need help turning JavaScript On, click here.
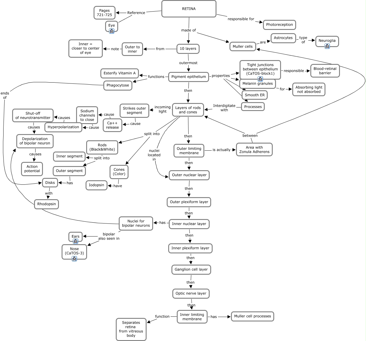
This Concept Map, created with IHMC CmapTools, has information related to: 29a. Retina, Ca++ release cause Sodium channels to close, Depolarization of bipolar neuron causes Action potential, Outer plexiform layer then Inner nuclear layer, Pigment epithelium properties Smooth ER, Pigment epithelium properties Tight junctions between epithelium (CaTOS-block1), Melanin granules for Absorbing light not absorbed, Processes Interdigitate with Layers of rods and cones, Pigment epithelium properties Processes, Inner limiting membrane function Separates retina from vitreous body, 10 layers outermost Pigment epithelium, Layers of rods and cones nuclei located in Outer nuclear layer, Inner nuclear layer has Nuclei for bipolar neurons, Outer limiting membrane is actually Area with Zonula Adherens, Pigment epithelium then Layers of rods and cones, RETINA made of Muller cells, Layers of rods and cones incoming light Strikes outer segment, RETINA responsible for Photoreception, Pigment epithelium functions Esterify Vitamin A, Nuclei for bipolar neurons bipolar also seen in Ears, Hyperpolarization causes Shut-off of neurotransmitter