Warning:
JavaScript is turned OFF. None of the links on this page will work until it is reactivated.
If you need help turning JavaScript On, click here.
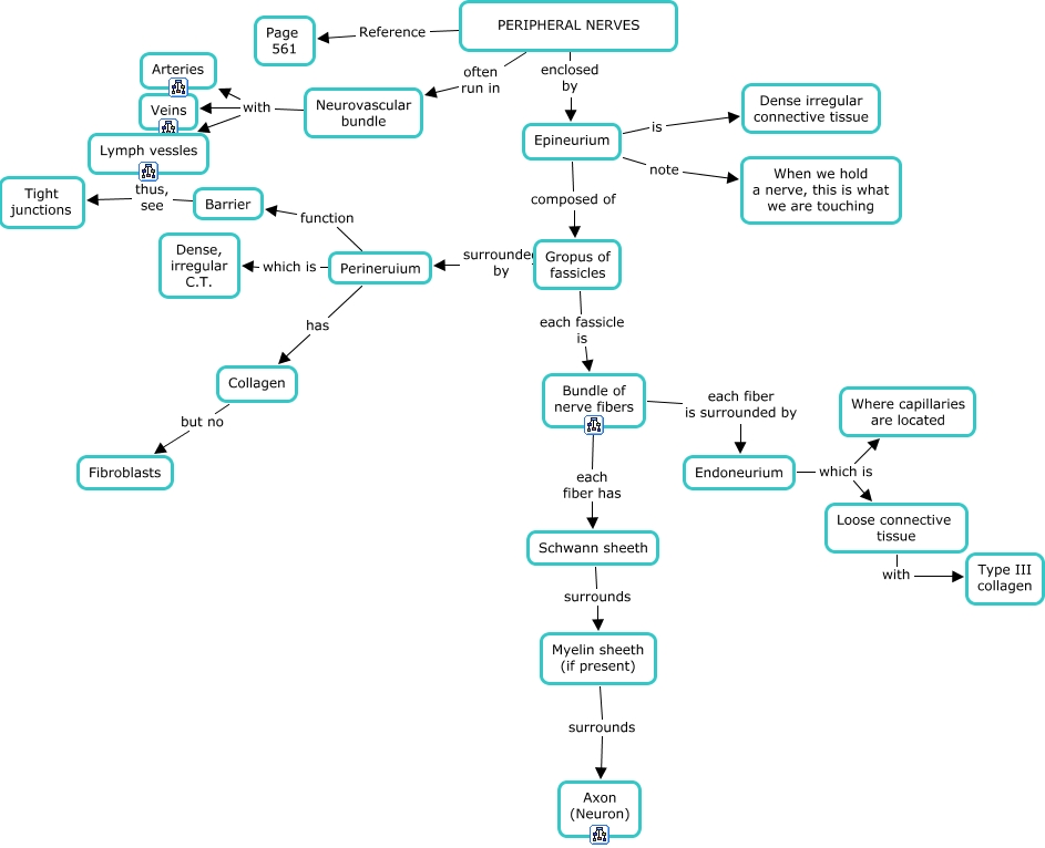
This Concept Map, created with IHMC CmapTools, has information related to: 19. Peripheral Nerves, Perineruium function Barrier, PERIPHERAL NERVES often run in Neurovascular bundle, PERIPHERAL NERVES Reference Page 561, Schwann sheeth surrounds Myelin sheeth (if present), Bundle of nerve fibers each fiber has Schwann sheeth, Neurovascular bundle with Veins, Epineurium is Dense irregular connective tissue, Epineurium note When we hold a nerve, this is what we are touching, Endoneurium which is Loose connective tissue, Neurovascular bundle with Lymph vessles, PERIPHERAL NERVES enclosed by Epineurium, Neurovascular bundle with Arteries, Bundle of nerve fibers each fiber is surrounded by Endoneurium, Perineruium which is Dense, irregular C.T., Endoneurium which is Where capillaries are located, Gropus of fassicles surrounded by Perineruium, Loose connective tissue with Type III collagen, Myelin sheeth (if present) surrounds Axon (Neuron), Barrier thus, see Tight junctions, Collagen but no Fibroblasts