Warning:
JavaScript is turned OFF. None of the links on this page will work until it is reactivated.
If you need help turning JavaScript On, click here.
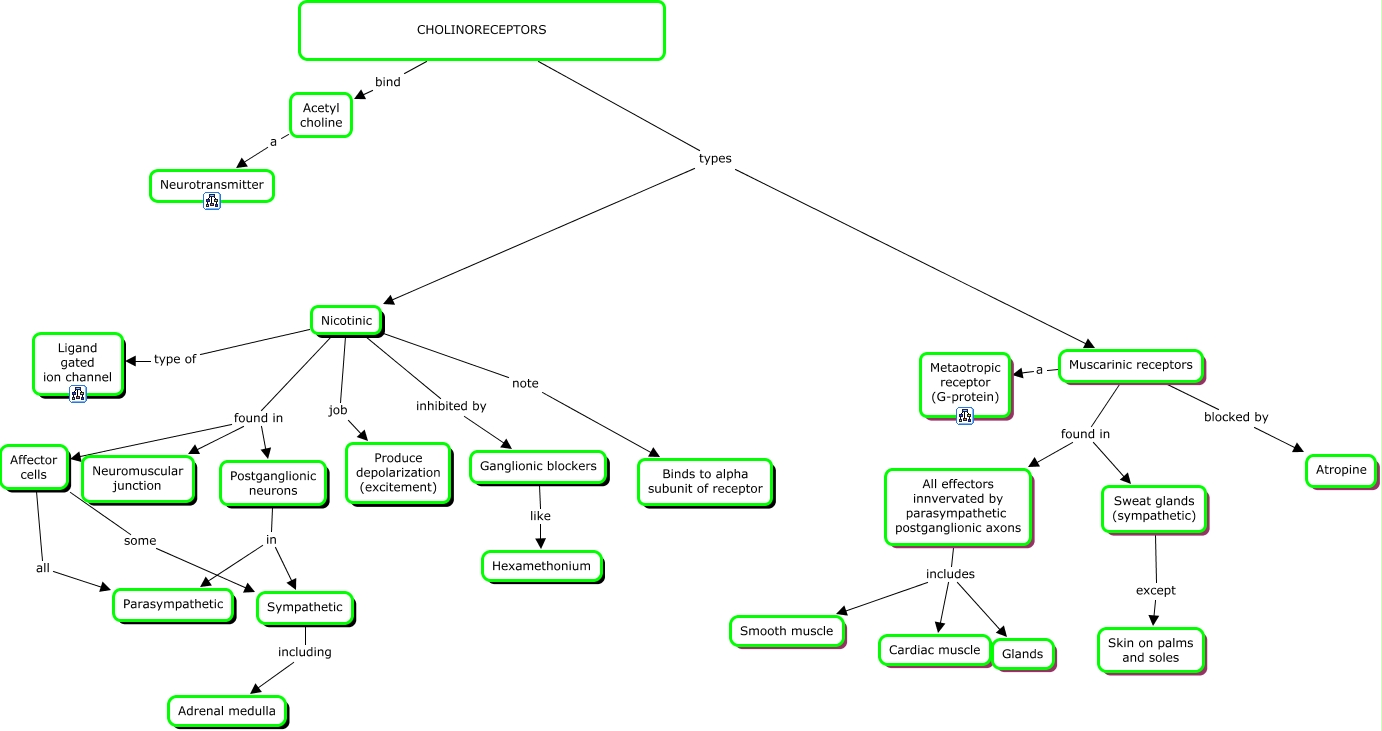
This Concept Map, created with IHMC CmapTools, has information related to: 25. Cholinoreceptors, Nicotinic found in Neuromuscular junction, Nicotinic found in Affector cells, Affector cells all Parasympathetic, CHOLINORECEPTORS types Nicotinic, Affector cells some Sympathetic, Muscarinic receptors a Metaotropic receptor (G-protein), All effectors innvervated by parasympathetic postganglionic axons includes Smooth muscle, Acetyl choline a Neurotransmitter, CHOLINORECEPTORS types Muscarinic receptors, Sweat glands (sympathetic) except Skin on palms and soles, Nicotinic inhibited by Ganglionic blockers, Ganglionic blockers like Hexamethonium, Sympathetic including Adrenal medulla, All effectors innvervated by parasympathetic postganglionic axons includes Glands, Nicotinic type of Ligand gated ion channel, Muscarinic receptors blocked by Atropine, Postganglionic neurons in Sympathetic, All effectors innvervated by parasympathetic postganglionic axons includes Cardiac muscle, Nicotinic job Produce depolarization (excitement), Muscarinic receptors found in All effectors innvervated by parasympathetic postganglionic axons