Warning:
JavaScript is turned OFF. None of the links on this page will work until it is reactivated.
If you need help turning JavaScript On, click here.
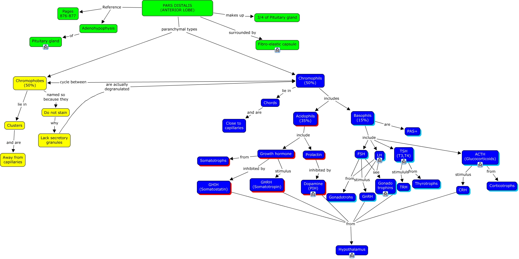
This Concept Map, created with IHMC CmapTools, has information related to: 02a. Pars Distalis, Basophils (15%) are PAS+, Basophils (15%) include TSH (T3,T4), Chromophils (50%) lie in Chords, FSH see Gonado trophins, PARS DISTALIS (ANTERIOR LOBE) Reference Pages 876-877, Prolactin inhibited by Dopamine (PIH), CRH from Hypothalamus, GHIH (Somatostatin) from Hypothalamus, Growth hormone stimulus GHRH (Somatotropin), Growth hormone from Somatotrophs, Acidophils (35%) include Prolactin, PARS DISTALIS (ANTERIOR LOBE) makes up 3/4 of Pituitary gland, Chromophobes (50%) named so because they Do not stain, Basophils (15%) include ACTH (Glucocorticoids), TRH from Hypothalamus, Acidophils (35%) include Growth hormone, LH stimulus GnRH, PARS DISTALIS (ANTERIOR LOBE) paranchymal types Chromophils (50%), Chromophobes (50%) lie in Clusters, Clusters and are Away from capillaries