Warning:
JavaScript is turned OFF. None of the links on this page will work until it is reactivated.
If you need help turning JavaScript On, click here.
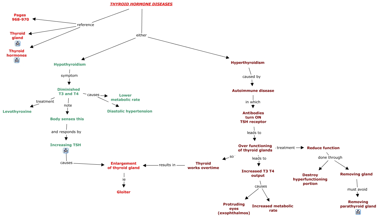
This Concept Map, created with IHMC CmapTools, has information related to: 04b. Thyroid Hormone Diseases, THYROID HORMONE DISEASES reference Thyroid hormones, THYROID HORMONE DISEASES either Hyperthyroidism, Autoimmune disease in which Antibodies turn ON TSH receptor, Over functioning of thyroid glands so Thyroid works overtime, Hypothyroidism symptom Diminished T3 and T4, Diminished T3 and T4 causes Lower metabolic rate, Reduce function done through Destroy hyperfunctioning portion, Increasing TSH causes Enlargement of thyroid gland, Diminished T3 and T4 causes Diastolic hypertension, Hyperthyroidism caused by Autoimmune disease, Reduce function done through Removing gland, Removing gland must avoid Removing parathyroid gland, Increased T3 T4 output causes Increased metabolic rate, THYROID HORMONE DISEASES reference Thyroid gland, Over functioning of thyroid glands treatment Reduce function, THYROID HORMONE DISEASES either Hypothyroidism, Antibodies turn ON TSH receptor leads to Over functioning of thyroid glands, Increased T3 T4 output causes Protruding eyes (exophthalmos), THYROID HORMONE DISEASES reference Pages 968-970, Diminished T3 and T4 treatment Levothyroxine