Warning:
JavaScript is turned OFF. None of the links on this page will work until it is reactivated.
If you need help turning JavaScript On, click here.
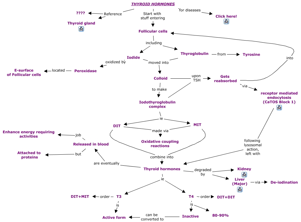
This Concept Map, created with IHMC CmapTools, has information related to: 04a. Thyroid Hormones, Iodothyroglobulin complex upon TSH Gets reabsorbed, Thyroid hormones ie T4, T3 is Active form, THYROID HORMONES Reference ????, Gets reabsorbed into Follicular cells, MIT made via Oxidative coupling reactions, DIT made via Oxidative coupling reactions, Released in blood job Enhance energy requiring activities, Thyroglobulin moved into Colloid, Follicular cells including Thyroglobulin, Follicular cells including Iodide, Thyroid hormones ie T3, Liver (Major) via De-iodination, T3 order DIT+MIT, Thyroid hormones are eventually Released in blood, THYROID HORMONES for diseases Click here!, MIT combine into Thyroid hormones, Thyroid hormones degraded by Kidney, T4 is Inactive, Gets reabsorbed via receptor mediated endocytosis (CaTOS Block 1)