Warning:
JavaScript is turned OFF. None of the links on this page will work until it is reactivated.
If you need help turning JavaScript On, click here.
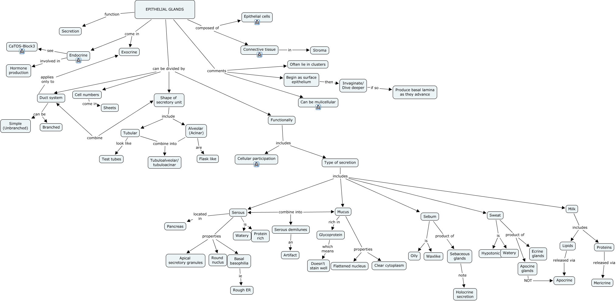
This Concept Map, created with IHMC CmapTools, has information related to: 05. Glands, Connective tissue in Stroma, Serous located in Pancreas, EPITHELIAL GLANDS comments Begin as surface epithelium, Endocrine see CaTOS-Block3, Glycoprotein which means Doesn't stain well, Type of secretion includes Sebum, Functionally includes Type of secretion, Invaginate/ Dive deeper if so Produce basal lamina as they advance, Mucus properties Clear cytoplasm, Sebum is Waxlike, EPITHELIAL GLANDS can be divided by Functionally, Duct system applies only to Exocrine, EPITHELIAL GLANDS function Secretion, EPITHELIAL GLANDS can be divided by Duct system, Begin as surface epithelium then Invaginate/ Dive deeper, Serous demilunes an Artifact, Milk includes Lipids, Duct system can be Simple (Unbranched), Mucus properties Flattened nucleus, Alveolar (Acinar) are Flask like