Warning:
JavaScript is turned OFF. None of the links on this page will work until it is reactivated.
If you need help turning JavaScript On, click here.
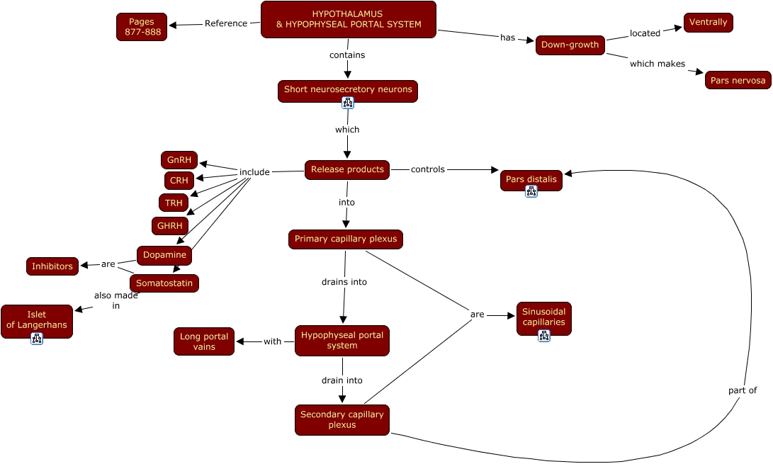
This Concept Map, created with IHMC CmapTools, has information related to: 03. Hypothalamus & Hypophyseal Portal System, Release products include GHRH, Dopamine are Inhibitors, HYPOTHALAMUS & HYPOPHYSEAL PORTAL SYSTEM contains Short neurosecretory neurons, Down-growth located Ventrally, Secondary capillary plexus are Sinusoidal capillaries, Release products include TRH, Release products controls Pars distalis, Somatostatin also made in Islet of Langerhans, Down-growth which makes Pars nervosa, Secondary capillary plexus part of Pars distalis, Hypophyseal portal system with Long portal vains, HYPOTHALAMUS & HYPOPHYSEAL PORTAL SYSTEM has Down-growth, Release products include Dopamine, Somatostatin are Inhibitors, Release products include Somatostatin, Primary capillary plexus drains into Hypophyseal portal system, Primary capillary plexus are Sinusoidal capillaries, Release products include CRH, Release products include GnRH, Hypophyseal portal system drain into Secondary capillary plexus