Warning:
JavaScript is turned OFF. None of the links on this page will work until it is reactivated.
If you need help turning JavaScript On, click here.
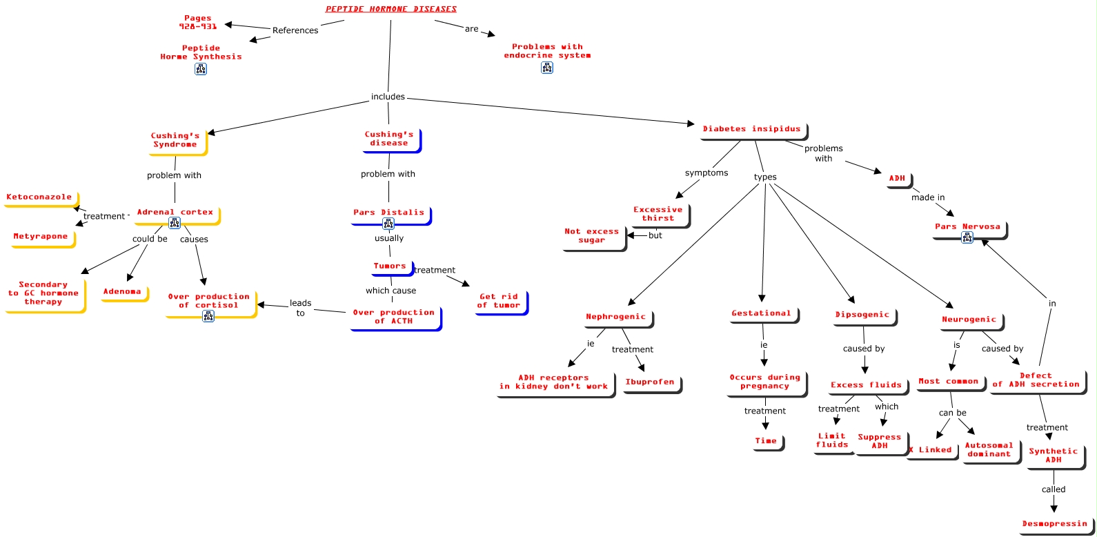
This Concept Map, created with IHMC CmapTools, has information related to: 12. Peptide Horme Diseases, PEPTIDE HORMONE DISEASES are Problems with endocrine system, Most common can be X Linked, Adrenal cortex could be Adenoma, Defect of ADH secretion treatment Synthetic ADH, Dipsogenic caused by Excess fluids, Diabetes insipidus symptoms Excessive thirst, Diabetes insipidus types Nephrogenic, Excess fluids which Suppress ADH, Cushing's disease problem with Pars Distalis, Gestational ie Occurs during pregnancy, Nephrogenic treatment Ibuprofen, Adrenal cortex could be Secondary to GC hormone therapy, Nephrogenic ie ADH receptors in kidney don't work, PEPTIDE HORMONE DISEASES References Peptide Horme Synthesis, Diabetes insipidus types Dipsogenic, Neurogenic is Most common, Neurogenic caused by Defect of ADH secretion, Excess fluids treatment Limit fluids, Excessive thirst but Not excess sugar, Tumors treatment Get rid of tumor