Warning:
JavaScript is turned OFF. None of the links on this page will work until it is reactivated.
If you need help turning JavaScript On, click here.
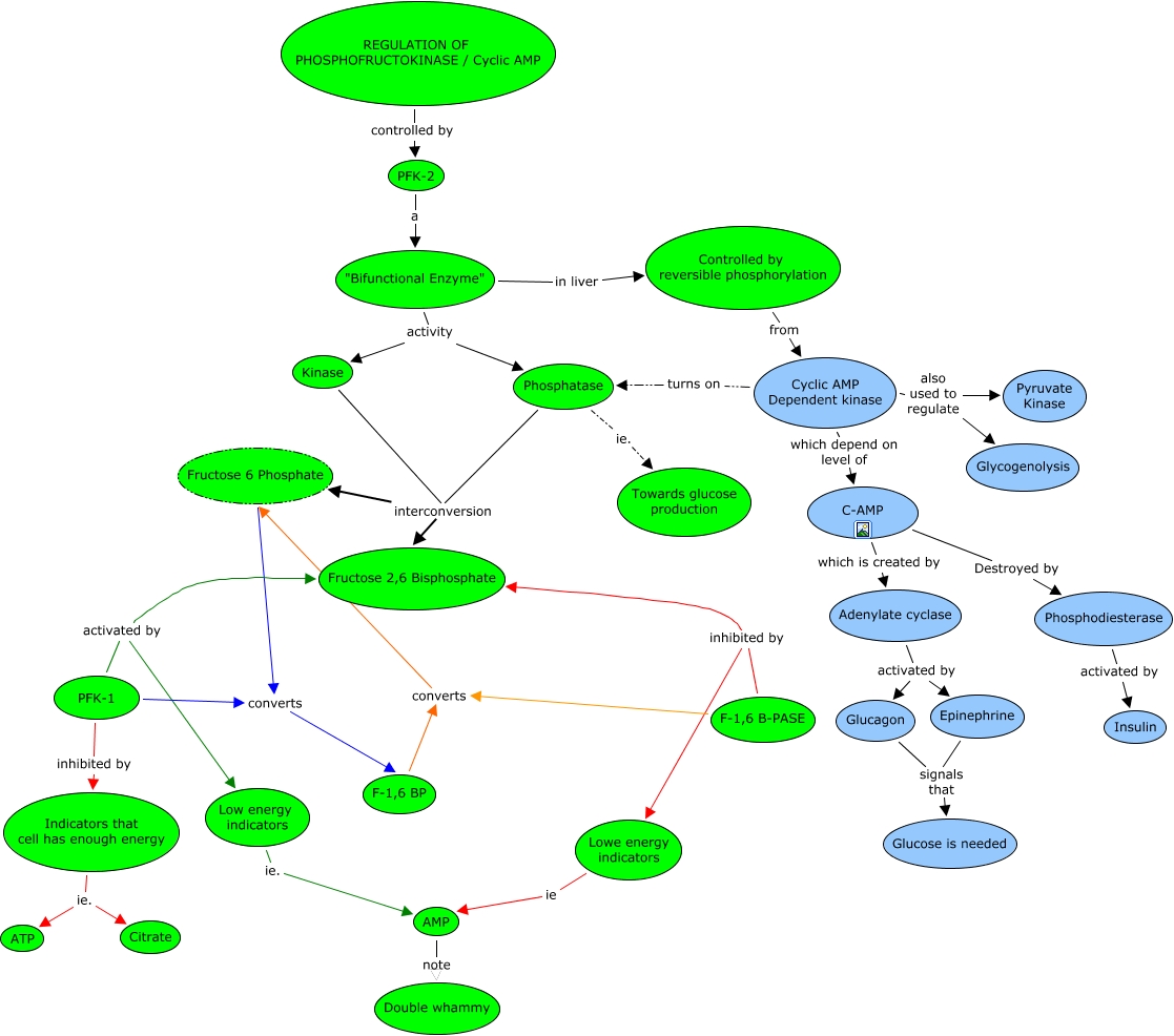
This Concept Map, created with IHMC CmapTools, has information related to: 16. PFK regulation and Cyclic AMP, Fructose 6 Phosphate converts F-1,6 BP, PFK-1 converts F-1,6 BP, Phosphatase interconversion Fructose 2,6 Bisphosphate, F-1,6 B-PASE converts Fructose 6 Phosphate, PFK-1 activated by Fructose 2,6 Bisphosphate, Cyclic AMP Dependent kinase turns on Phosphatase, Adenylate cyclase activated by Glucagon, "Bifunctional Enzyme" in liver Controlled by reversible phosphorylation, Kinase interconversion Fructose 6 Phosphate, PFK-1 activated by Low energy indicators, AMP note Double whammy, Glucagon signals that Glucose is needed, Cyclic AMP Dependent kinase also used to regulate Glycogenolysis, Epinephrine signals that Glucose is needed, Cyclic AMP Dependent kinase also used to regulate Pyruvate Kinase, AMP note Double whammy, Phosphatase ie. Towards glucose production, F-1,6 B-PASE inhibited by Fructose 2,6 Bisphosphate, PFK-2 a "Bifunctional Enzyme", C-AMP which is created by Adenylate cyclase