Warning:
JavaScript is turned OFF. None of the links on this page will work until it is reactivated.
If you need help turning JavaScript On, click here.
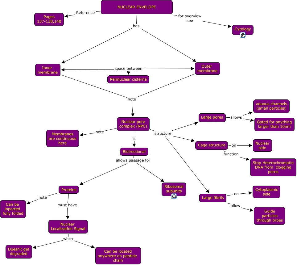
This Concept Map, created with IHMC CmapTools, has information related to: 12. Nuclear Envelope, Proteins note Can be inported fully folded, NUCLEAR ENVELOPE has Inner membrane, Cage structure on Nuclear side, Nuclear pore complex (NPC) structure Large pores, Nuclear pore complex (NPC) is Bidirectional, Nuclear pore complex (NPC) structure Large fibrils, Large fibrils allow Guide particles through proes, Proteins must have Nuclear Localization Signal, Nuclear Localization Signal whch Can be located anywhere on peptide chain, Nuclear pore complex (NPC) note Membranes are continuous here, Large pores allows Gated for anything larger than 10nm, Inner membrane note Nuclear pore complex (NPC), Cage structure function Stop Heterochromatin DNA from clogging pores, NUCLEAR ENVELOPE has Outer membrane, Bidirectional allows passage for Proteins, Nuclear pore complex (NPC) structure Cage structure, Bidirectional allows passage for Ribosomal subunits, Nuclear Localization Signal whch Doesn't get degraded, Large pores allows aquous channels (small particles), NUCLEAR ENVELOPE Reference Pages 137-138,140