Warning:
JavaScript is turned OFF. None of the links on this page will work until it is reactivated.
If you need help turning JavaScript On, click here.
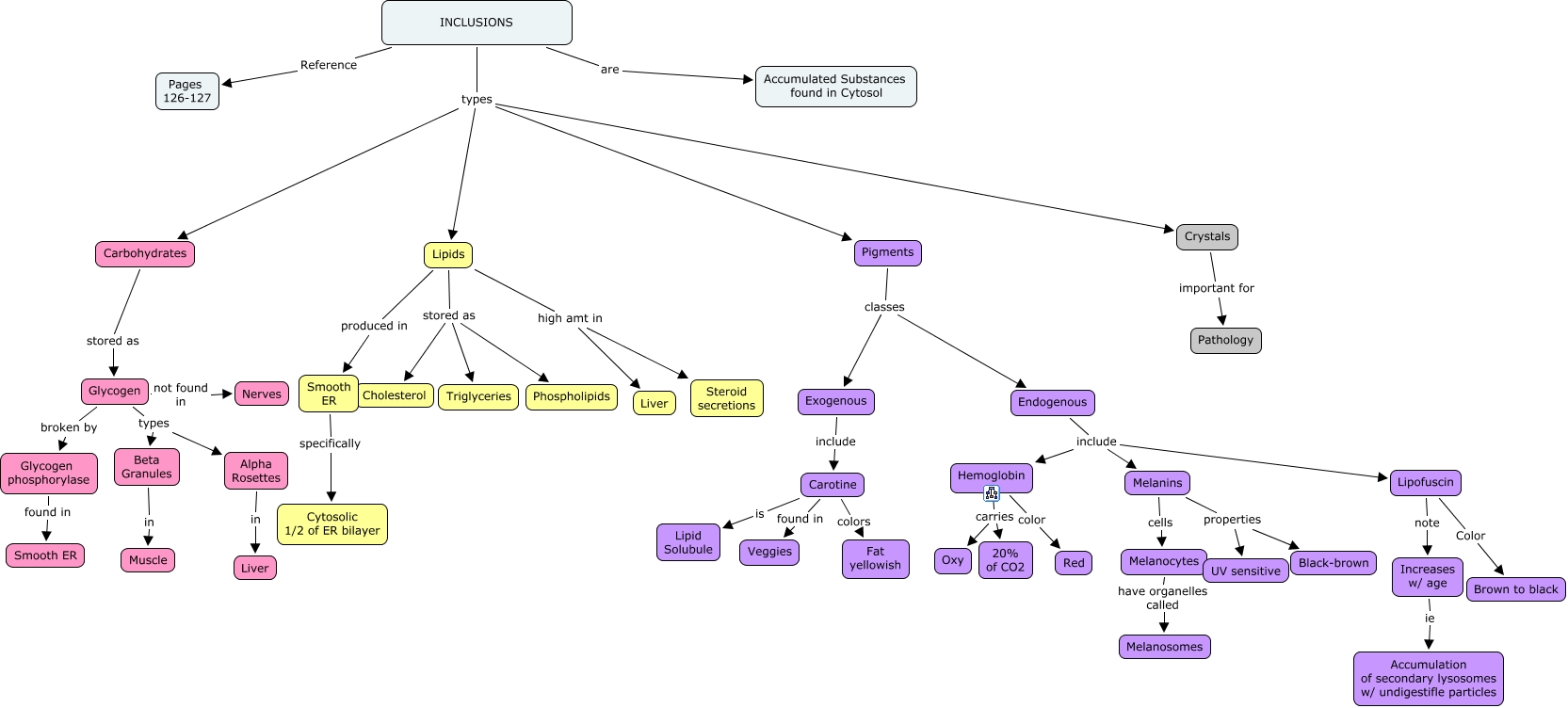
This Concept Map, created with IHMC CmapTools, has information related to: 08. Inclusions, Carotine found in Veggies, Lipids high amt in Steroid secretions, Smooth ER specifically Cytosolic 1/2 of ER bilayer, Increases w/ age ie Accumulation of secondary lysosomes w/ undigestifle particles, Carotine colors Fat yellowish, Melanins properties UV sensitive, Lipofuscin note Increases w/ age, INCLUSIONS types Carbohydrates, Pigments classes Endogenous, Pigments classes Exogenous, Glycogen types Beta Granules, Carbohydrates stored as Glycogen, INCLUSIONS types Lipids, Alpha Rosettes in Liver, Crystals important for Pathology, Lipofuscin Color Brown to black, INCLUSIONS Reference Pages 126-127, INCLUSIONS types Pigments, Glycogen types Alpha Rosettes, Endogenous include Hemoglobin