Warning:
JavaScript is turned OFF. None of the links on this page will work until it is reactivated.
If you need help turning JavaScript On, click here.
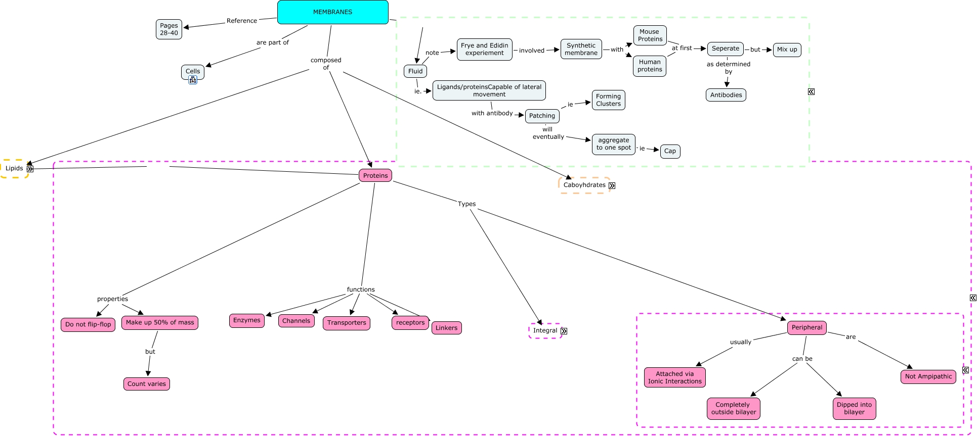
This Concept Map, created with IHMC CmapTools, has information related to: 03. Membranes, Peripheral can be Dipped into bilayer, Phospholipids have Polar Head, Assymetry between Inner Leaflet, Integral have to be Amphipathic, Aquuous pores that allow Passage of water soluble molecules, Integral can be Single Pass, amphipathic which helps Prevent stuff from passing, Carbohydrates ie. Glycocalyx, Lipids can be Defined into domains, Seperate but Mix up, Freeze Fracture note IMP's end on on Cytosolic (p) face, Proteins properties Do not flip-flop, Proteins functions Enzymes, Lipids include Glycolipids, Inner Leaflet includes Phosphatidyl Inisitol (PI), MEMBRANES are Fluid, Patching ie Forming Clusters, Patching will eventually aggregate to one spot, Glycolipids ALWAYS on External (E) side, Inner Leaflet includes Phosphatyl Ethanolamine (PE)