Warning:
JavaScript is turned OFF. None of the links on this page will work until it is reactivated.
If you need help turning JavaScript On, click here.
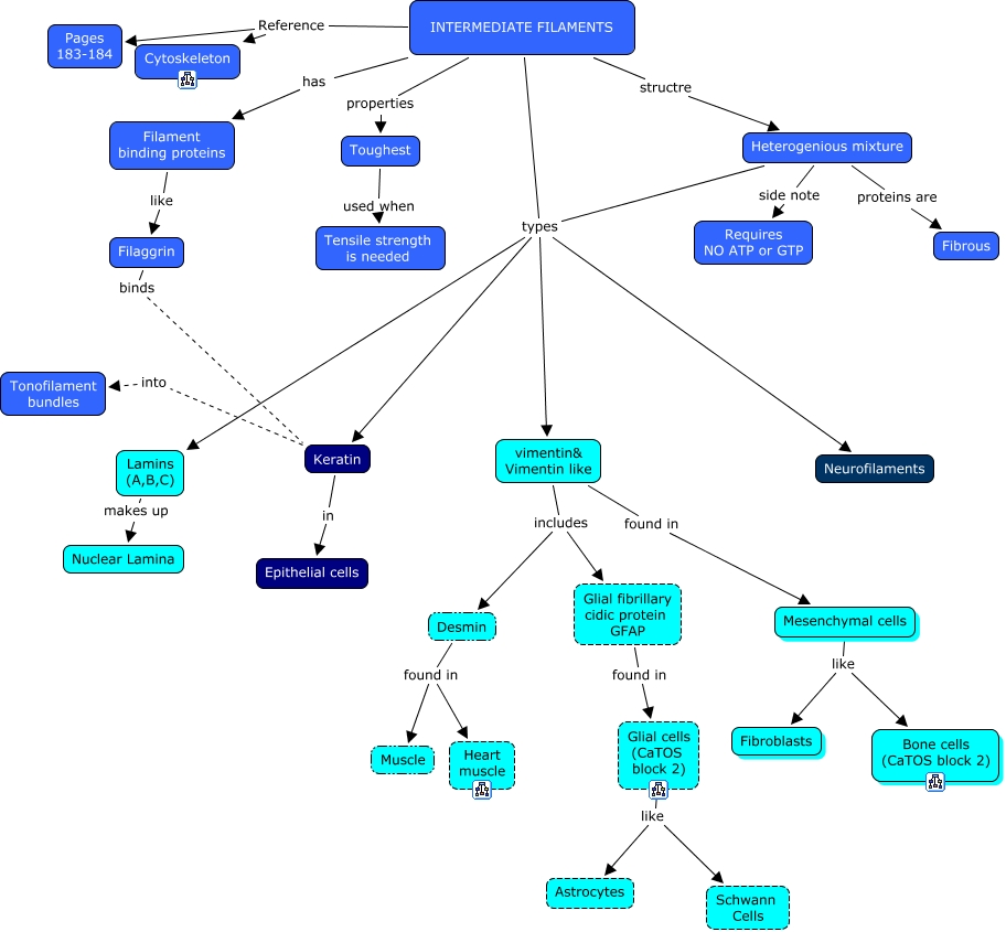
This Concept Map, created with IHMC CmapTools, has information related to: 20c. Intermediate filaments, Heterogenious mixture types vimentin& Vimentin like, INTERMEDIATE FILAMENTS types Neurofilaments, Mesenchymal cells like Fibroblasts, Heterogenious mixture types Lamins (A,B,C), Keratin into Tonofilament bundles, INTERMEDIATE FILAMENTS types vimentin& Vimentin like, vimentin& Vimentin like includes Glial fibrillary cidic protein GFAP, Heterogenious mixture types Keratin, Heterogenious mixture proteins are Fibrous, INTERMEDIATE FILAMENTS types Lamins (A,B,C), Toughest used when Tensile strength is needed, Glial fibrillary cidic protein GFAP found in Glial cells (CaTOS block 2), Heterogenious mixture types Neurofilaments, Keratin in Epithelial cells, vimentin& Vimentin like found in Mesenchymal cells, Filament binding proteins like Filaggrin, INTERMEDIATE FILAMENTS Reference Cytoskeleton, vimentin& Vimentin like includes Desmin, Mesenchymal cells like Bone cells (CaTOS block 2), INTERMEDIATE FILAMENTS Reference Pages 183-184