Warning:
JavaScript is turned OFF. None of the links on this page will work until it is reactivated.
If you need help turning JavaScript On, click here.
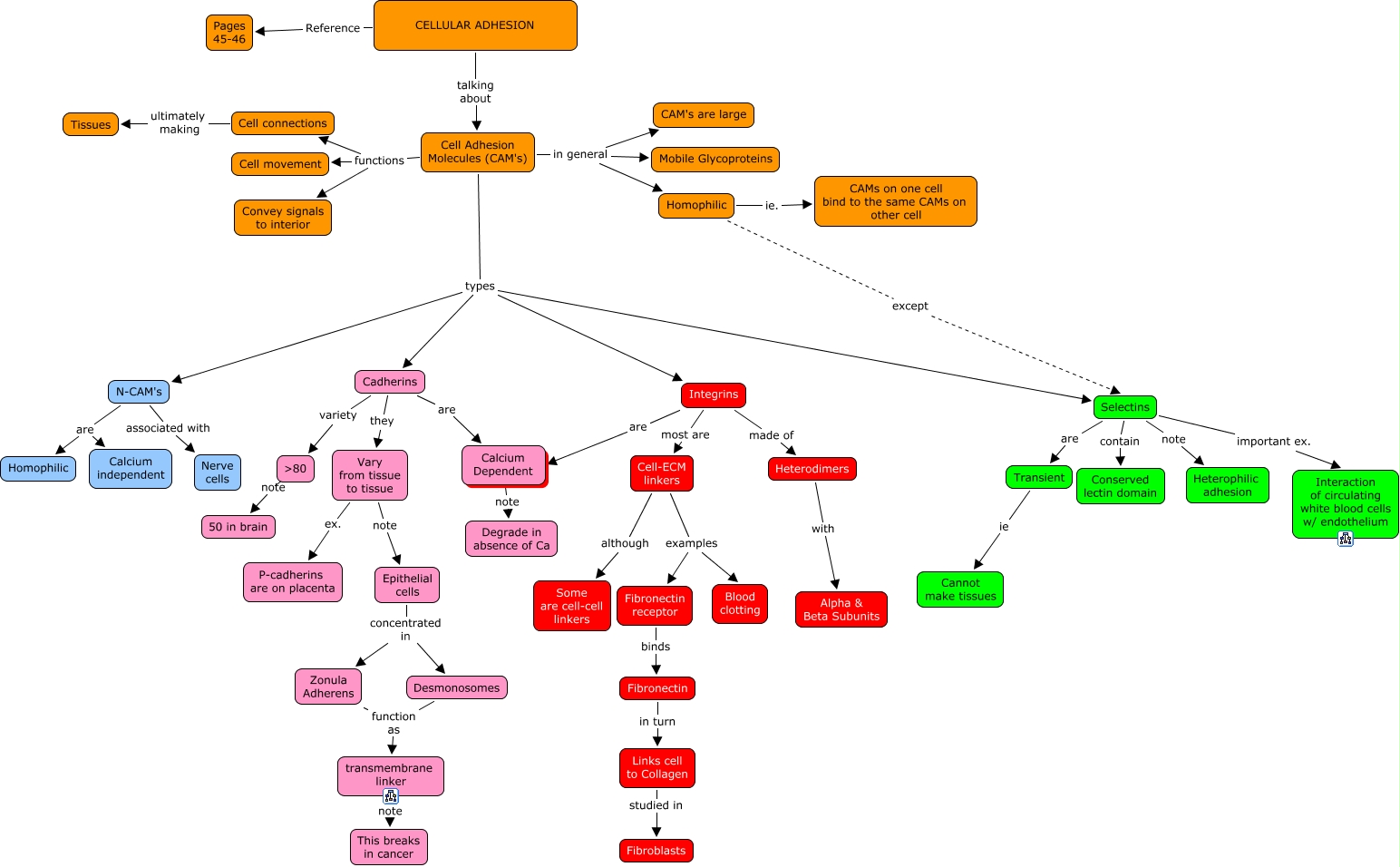
This Concept Map, created with IHMC CmapTools, has information related to: 06. Cellular Adhesions, Vary from tissue to tissue note Epithelial cells, Selectins note Heterophilic adhesion, Cadherins they Vary from tissue to tissue, Heterodimers with Alpha & Beta Subunits, Calcium Dependent note Degrade in absence of Ca, Cell Adhesion Molecules (CAM's) functions Cell movement, Homophilic ie. CAMs on one cell bind to the same CAMs on other cell, Transient ie Cannot make tissues, Cell-ECM linkers although Some are cell-cell linkers, N-CAM's associated with Nerve cells, Cell Adhesion Molecules (CAM's) in general Homophilic, Cell Adhesion Molecules (CAM's) in general Mobile Glycoproteins, Epithelial cells concentrated in Zonula Adherens, Cell connections ultimately making Tissues, Links cell to Collagen studied in Fibroblasts, Cell-ECM linkers examples Fibronectin receptor, Integrins are Calcium Dependent, N-CAM's are Homophilic, Cadherins are Calcium Dependent, transmembrane linker note This breaks in cancer