Warning:
JavaScript is turned OFF. None of the links on this page will work until it is reactivated.
If you need help turning JavaScript On, click here.
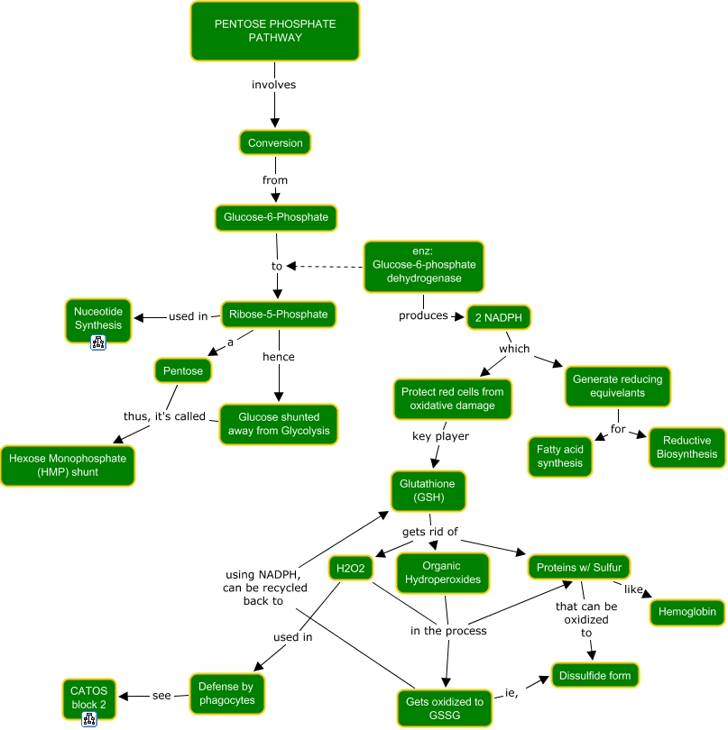
This Concept Map, created with IHMC CmapTools, has information related to: 19. Pentose Phosphate Pathway, Glutathione (GSH) gets rid of Organic Hydroperoxides, H2O2 in the process Gets oxidized to GSSG, Defense by phagocytes see CATOS block 2, Organic Hydroperoxides in the process Proteins w/ Sulfur, 2 NADPH which Protect red cells from oxidative damage, Generate reducing equivelants for Reductive Biosynthesis, H2O2 used in Defense by phagocytes, Ribose-5-Phosphate a Pentose, Glutathione (GSH) gets rid of Proteins w/ Sulfur, H2O2 in the process Proteins w/ Sulfur, enz: Glucose-6-phosphate dehydrogenase to Ribose-5-Phosphate, Generate reducing equivelants for Fatty acid synthesis, Organic Hydroperoxides in the process Gets oxidized to GSSG, Ribose-5-Phosphate used in Nuceotide Synthesis, PENTOSE PHOSPHATE PATHWAY involves Conversion, Glucose shunted away from Glycolysis thus, it's called Hexose Monophosphate (HMP) shunt, Gets oxidized to GSSG ie, Dissulfide form, 2 NADPH which Generate reducing equivelants, enz: Glucose-6-phosphate dehydrogenase produces 2 NADPH, Glutathione (GSH) gets rid of H2O2