Warning:
JavaScript is turned OFF. None of the links on this page will work until it is reactivated.
If you need help turning JavaScript On, click here.
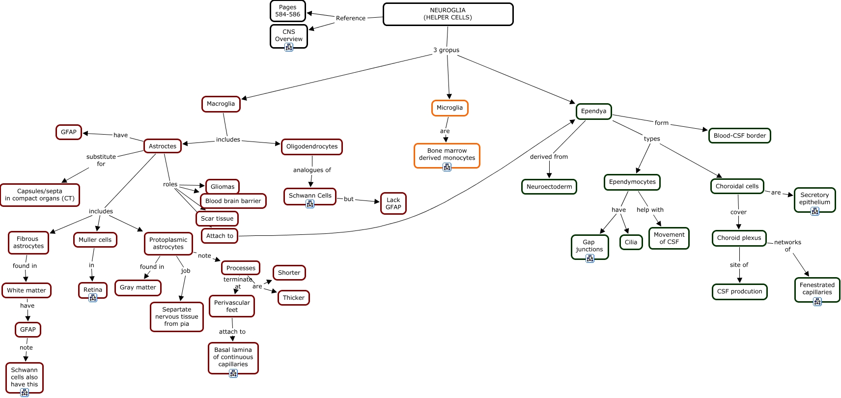
This Concept Map, created with IHMC CmapTools, has information related to: 22. Neuroglia, Astroctes roles Attach to, Astroctes have GFAP, Fibrous astrocytes found in White matter, Protoplasmic astrocytes job Separtate nervous tissue from pia, Protoplasmic astrocytes found in Gray matter, Ependya types Ependymocytes, Astroctes substitute for Capsules/septa in compact organs (CT), Ependymocytes have Gap junctions, NEUROGLIA (HELPER CELLS) 3 gropus Microglia, Ependya derived from Neuroectoderm, NEUROGLIA (HELPER CELLS) 3 gropus Ependya, Astroctes includes Protoplasmic astrocytes, Ependymocytes have Cilia, Processes are Thicker, NEUROGLIA (HELPER CELLS) 3 gropus Macroglia, NEUROGLIA (HELPER CELLS) Reference Pages 584-586, Choroidal cells are Secretory epithelium, Protoplasmic astrocytes note Processes, Astroctes includes Fibrous astrocytes, Macroglia includes Astroctes