Warning:
JavaScript is turned OFF. None of the links on this page will work until it is reactivated.
If you need help turning JavaScript On, click here.
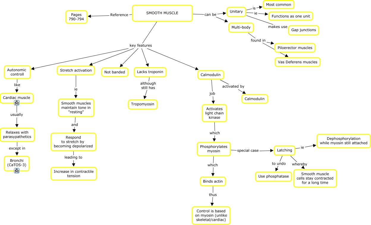
This Concept Map, created with IHMC CmapTools, has information related to: 37. Smooth Muscle, Multi-body found in Vas Deferens muscles, SMOOTH MUSCLE key features Not banded, Autonomic controll like Cardiac muscle, Relaxes with parasypathetics except in Bronchi (CaTOS-3), Latching whereby Smooth muscle cells stay contracted for a long time, Lacks troponin although still has Tropomyosin, Unitary ie Functions as one unit, Calmodulin activated by Calmodulin, Activates light chain kinase which Phosphorylates myosin, SMOOTH MUSCLE Reference Pages 790-794, Smooth muscles maintain tone in "resting" and Respond to stretch by becoming depolarized, Binds actin thus Control is based on myosin (unlike skeletal/cardiac), SMOOTH MUSCLE key features Stretch activation, Unitary is Most common, Stretch activation ie Smooth muscles maintain tone in "resting", SMOOTH MUSCLE key features Autonomic controll, Phosphorylates myosin special case Latching, Cardiac muscle usually Relaxes with parasypathetics, SMOOTH MUSCLE can be Unitary, SMOOTH MUSCLE key features Lacks troponin