Warning:
JavaScript is turned OFF. None of the links on this page will work until it is reactivated.
If you need help turning JavaScript On, click here.
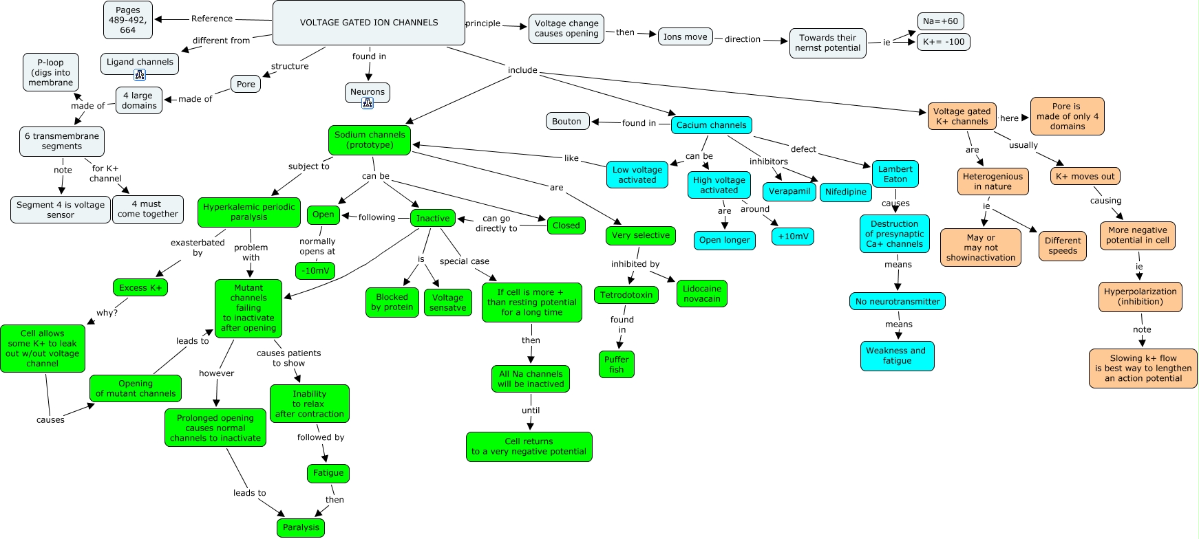
This Concept Map, created with IHMC CmapTools, has information related to: 14. Voltage Gated Ion Channels, Ions move direction Towards their nernst potential, Towards their nernst potential ie Na=+60, High voltage activated around +10mV, No neurotransmitter means Weakness and fatigue, Cacium channels inhibitors Verapamil, VOLTAGE GATED ION CHANNELS Reference Pages 489-492, 664, Heterogenious in nature ie Different speeds, Voltage gated K+ channels are Heterogenious in nature, Destruction of presynaptic Ca+ channels means No neurotransmitter, High voltage activated are Open longer, VOLTAGE GATED ION CHANNELS structure Pore, Cell allows some K+ to leak out w/out voltage channel causes Opening of mutant channels, Inactive Mutant channels failing to inactivate after opening, Heterogenious in nature ie May or may not showinactivation, Inactive special case If cell is more + than resting potential for a long time, More negative potential in cell ie Hyperpolarization (inhibition), Sodium channels (prototype) are Very selective, VOLTAGE GATED ION CHANNELS principle Voltage change causes opening, Cacium channels inhibitors Nifedipine, Voltage gated K+ channels here Pore is made of only 4 domains