Warning:
JavaScript is turned OFF. None of the links on this page will work until it is reactivated.
If you need help turning JavaScript On, click here.
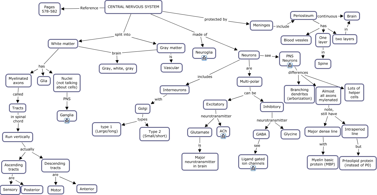
This Concept Map, created with IHMC CmapTools, has information related to: 21. Central Nervous System - Overview, CENTRAL NERVOUS SYSTEM split into Gray matter, Excitatory neurotransmitter Glutamate, CENTRAL NERVOUS SYSTEM made of Neurons, GABA see Ligand gated ion channels, Nuclei (not talking about cells) PNS Ganglia, Neurons see PNS Neurons, Glutamate is Major neurotransmitter in brain, Golgi types Type 2 (Small/short), Excitatory neurotransmitter ACh, Interneurons with Golgi, Intraperiod line but Prteolipid protein (instead of P0), Inhibitory neurotransmitter Glycine, CENTRAL NERVOUS SYSTEM made of Neuroglia, Tracts in spinal chord Run vertically, Golgi types type 1 (Large/long), CENTRAL NERVOUS SYSTEM split into White matter, White matter brain Gray, white, gray, CENTRAL NERVOUS SYSTEM protected by Meninges, Major dense line with Myelin basic protein (MBP), PNS Neurons differences Almost all axons mylenated