Warning:
JavaScript is turned OFF. None of the links on this page will work until it is reactivated.
If you need help turning JavaScript On, click here.
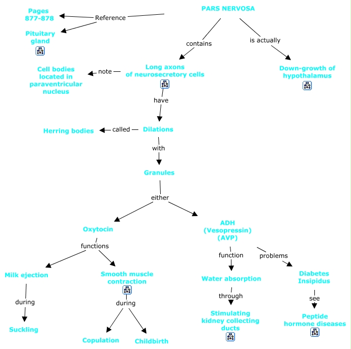
This Concept Map, created with IHMC CmapTools, has information related to: 02b. Pars Nervosa, PARS NERVOSA Reference Pituitary gland, Dilations with Granules, Granules either Oxytocin, Milk ejection during Suckling, PARS NERVOSA contains Long axons of neurosecretory cells, Smooth muscle contraction during Childbirth, PARS NERVOSA is actually Down-growth of hypothalamus, Smooth muscle contraction during Copulation, Long axons of neurosecretory cells note Cell bodies located in paraventricular nucleus, Water absorption through Stimulating kidney collecting ducts, Oxytocin functions Milk ejection, Diabetes Insipidus see Peptide hormone diseases, Granules either ADH (Vesopressin) (AVP), Dilations called Herring bodies, ADH (Vesopressin) (AVP) function Water absorption, Oxytocin functions Smooth muscle contraction, Long axons of neurosecretory cells have Dilations, PARS NERVOSA Reference Pages 877-878, ADH (Vesopressin) (AVP) problems Diabetes Insipidus