Warning:
JavaScript is turned OFF. None of the links on this page will work until it is reactivated.
If you need help turning JavaScript On, click here.
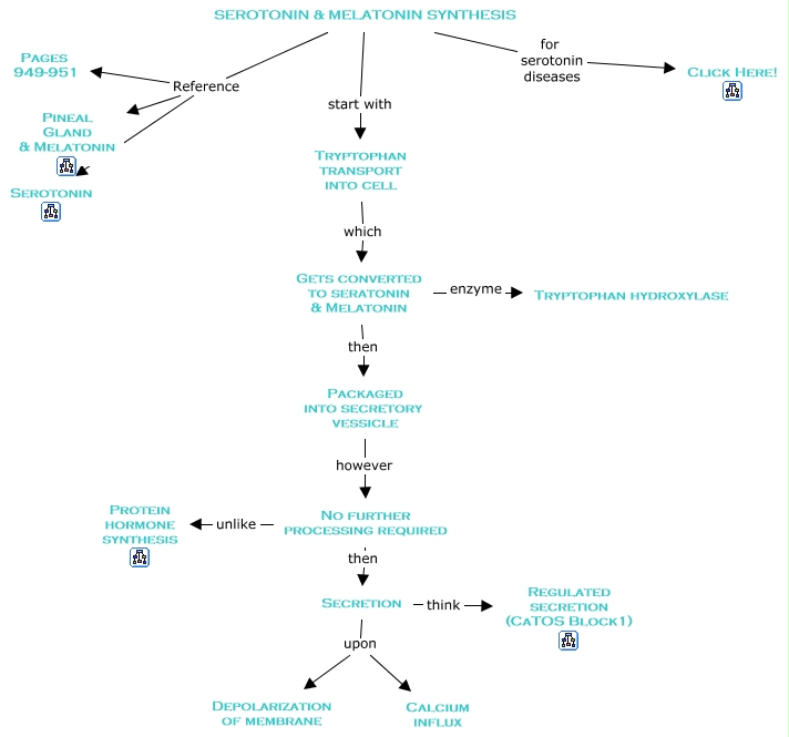
This Concept Map, created with IHMC CmapTools, has information related to: 10b. Serotonin & Melatonin Synthesis, Secretion upon Depolarization of membrane, Tryptophan transport into cell which Gets converted to seratonin & Melatonin, Secretion upon Calcium influx, Gets converted to seratonin & Melatonin then Packaged into secretory vessicle, Secretion think Regulated secretion (CaTOS Block1), Packaged into secretory vessicle however No further processing required, SEROTONIN & MELATONIN SYNTHESIS start with Tryptophan transport into cell, SEROTONIN & MELATONIN SYNTHESIS Reference Pages 949-951, SEROTONIN & MELATONIN SYNTHESIS for serotonin diseases Click Here!, SEROTONIN & MELATONIN SYNTHESIS Reference Serotonin, No further processing required then Secretion, No further processing required unlike Protein hormone synthesis, Gets converted to seratonin & Melatonin enzyme Tryptophan hydroxylase, SEROTONIN & MELATONIN SYNTHESIS Reference Pineal Gland & Melatonin