Warning:
JavaScript is turned OFF. None of the links on this page will work until it is reactivated.
If you need help turning JavaScript On, click here.
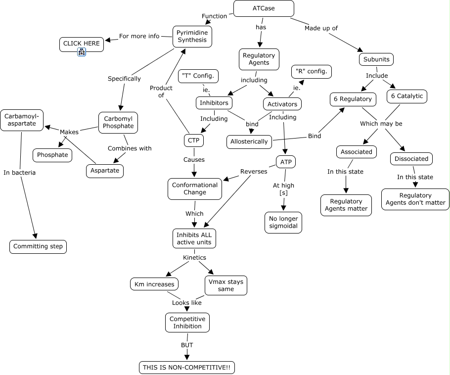
This Concept Map, created with IHMC CmapTools, has information related to: ATCase, Pyrimidine Synthesis For more info CLICK HERE, ATP Reverses Conformational Change, Inhibits ALL active units Kinetics Km increases, ATP Reverses Inhibits ALL active units, Regulatory Agents including Inhibitors, Aspartate Makes Carbamoyl- aspartate, 6 Regulatory Which may be Associated, Dissociated In this state Regulatory Agents don't matter, Activators Including ATP, Competitive Inhibition BUT THIS IS NON-COMPETITIVE!!, Inhibitors bind Allosterically, Pyrimidine Synthesis Specifically Carbomyl Phosphate, CTP Causes Conformational Change, Inhibitors Including CTP, ATP At high [s] No longer sigmoidal, Inhibitors ie. "T" Config., 6 Catalytic Which may be Dissociated, Carbomyl Phosphate Makes Carbamoyl- aspartate, Vmax stays same Looks like Competitive Inhibition, Activators bind Allosterically