Warning:
JavaScript is turned OFF. None of the links on this page will work until it is reactivated.
If you need help turning JavaScript On, click here.
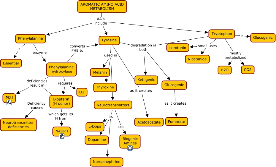
This Concept Map, created with IHMC CmapTools, has information related to: 06. Aromatic Amino Acid Metabolism, Tryptophan degradation is both Ketogenic, Glucogenic as it creates Fumarate, Phenylalanine hydroxylase requires Biopterin (H donor), Tyrosine used in Melanin, AROMATIC AMINO ACID METABOLISM AA's include Phenylalanine, Biopterin (H donor) deficiencies result in PKU, Biopterin (H donor) Deficiency causes Neurotransmitter deficiencies, Tryptophan small uses serotonin, Phenylalanine hydroxylase deficiencies result in PKU, Tyrosine used in Thyroxine, Tyrosine as it creates Acetoacetate, Neurotransmitters ie. Dopamine, Tryptophan is Glucogenic, Tryptophan mostly metabolized H2O, AROMATIC AMINO ACID METABOLISM AA's include Tryptophan, Phenylalanine enzyme Phenylalanine hydroxylase, Phenylalanine hydroxylase requires O2, Biopterin (H donor) which gets its H from NADPH, Tryptophan degradation is both Glucogenic, Neurotransmitters ie. Norepinephrine