Warning:
JavaScript is turned OFF. None of the links on this page will work until it is reactivated.
If you need help turning JavaScript On, click here.
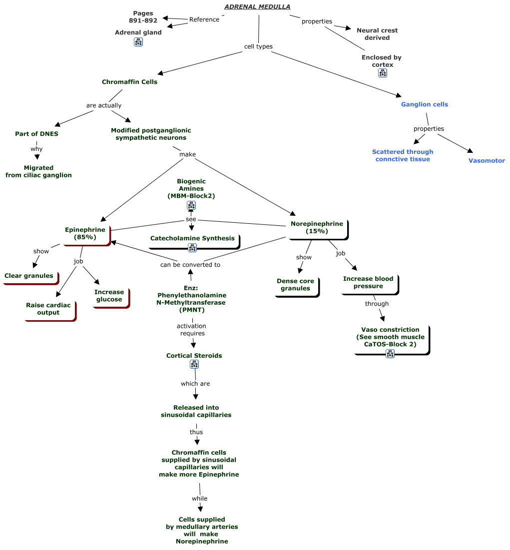
This Concept Map, created with IHMC CmapTools, has information related to: 06b. Adrenal Medulla & Epi+NorEpi, Released into sinusoidal capillaries thus Chromaffin cells supplied by sinusoidal capillaries will make more Epinephrine, ADRENAL MEDULLA properties Neural crest derived, Epinephrine (85%) see Biogenic Amines (MBM-Block2), ADRENAL MEDULLA Reference Adrenal gland, Norepinephrine (15%) see Catecholamine Synthesis, ADRENAL MEDULLA properties Enclosed by cortex, Cortical Steroids which are Released into sinusoidal capillaries, Norepinephrine (15%) show Dense core granules, Enz: Phenylethanolamine N-Methyltransferase (PMNT) activation requires Cortical Steroids, Enz: Phenylethanolamine N-Methyltransferase (PMNT) can be converted to Epinephrine (85%), Ganglion cells properties Vasomotor, Chromaffin Cells are actually Modified postganglionic sympathetic neurons, Norepinephrine (15%) job Increase blood pressure, Chromaffin Cells are actually Part of DNES, ADRENAL MEDULLA cell types Chromaffin Cells, Modified postganglionic sympathetic neurons make Epinephrine (85%), Part of DNES why Migrated from ciliac ganglion, Norepinephrine (15%) see Biogenic Amines (MBM-Block2), ADRENAL MEDULLA cell types Ganglion cells, Epinephrine (85%) job Raise cardiac output