Warning:
JavaScript is turned OFF. None of the links on this page will work until it is reactivated.
If you need help turning JavaScript On, click here.
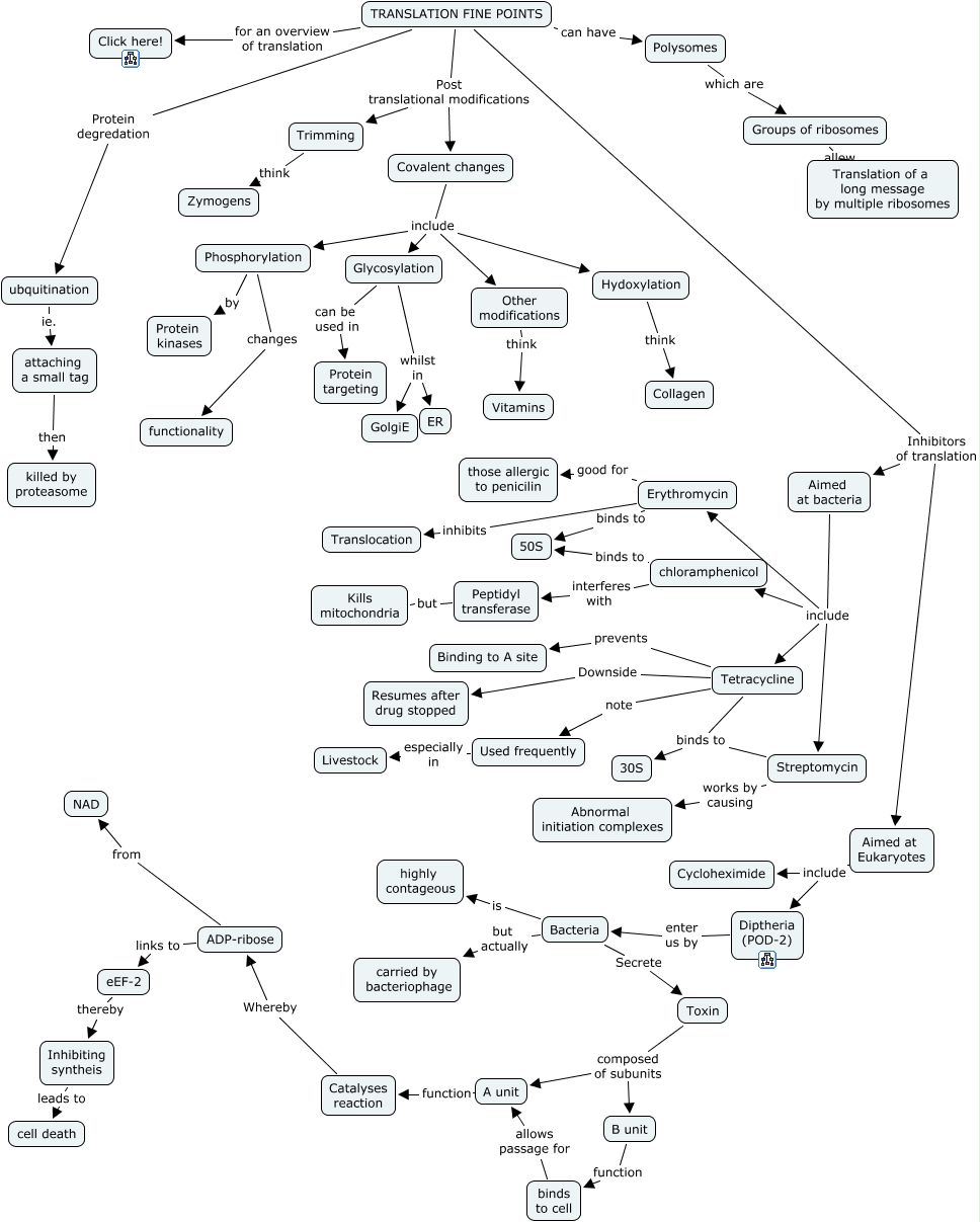
This Concept Map, created with IHMC CmapTools, has information related to: Translation details, Tetracycline prevents Binding to A site, TRANSLATION FINE POINTS Protein degredation ubquitination, chloramphenicol interferes with Peptidyl transferase, A unit function Catalyses reaction, Tetracycline binds to 30S, chloramphenicol binds to 50S, ADP-ribose from NAD, TRANSLATION FINE POINTS Inhibitors of translation Aimed at Eukaryotes, Aimed at bacteria include Streptomycin, Covalent changes include Hydoxylation, Glycosylation can be used in Protein targeting, TRANSLATION FINE POINTS Post translational modifications Trimming, Erythromycin inhibits Translocation, Toxin composed of subunits A unit, Aimed at bacteria include Erythromycin, Hydoxylation think Collagen, Phosphorylation by Protein kinases, Polysomes which are Groups of ribosomes, TRANSLATION FINE POINTS can have Polysomes, eEF-2 thereby Inhibiting syntheis