Warning:
JavaScript is turned OFF. None of the links on this page will work until it is reactivated.
If you need help turning JavaScript On, click here.
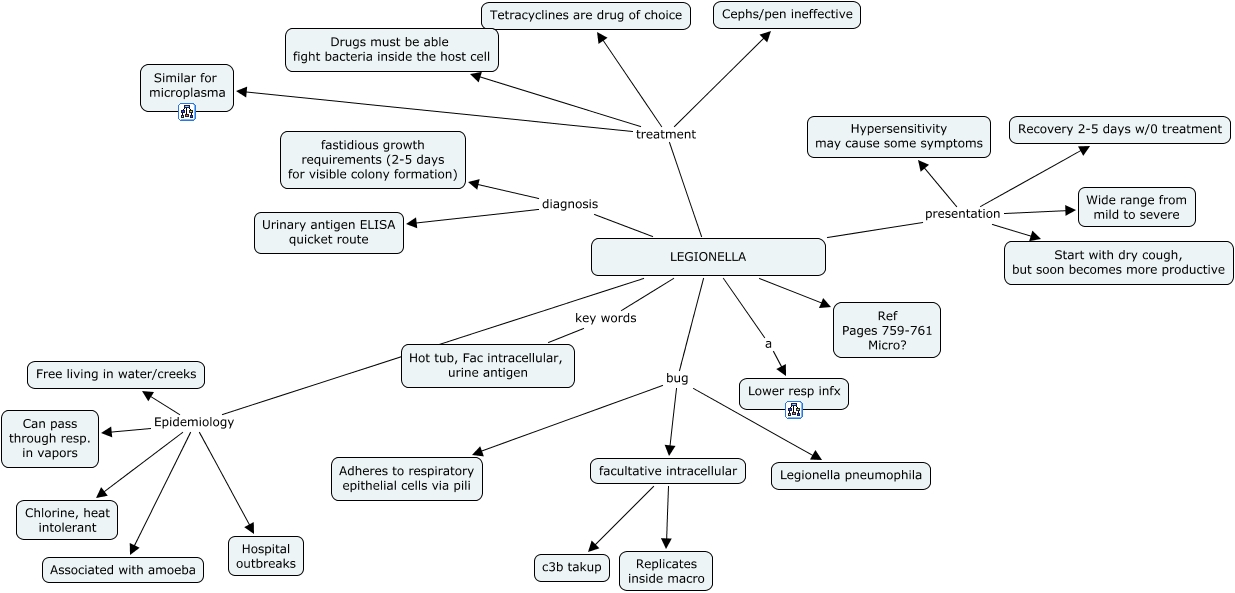
This Concept Map, created with IHMC CmapTools, has information related to: 02i. Legionella, LEGIONELLA presentation Hypersensitivity may cause some symptoms, facultative intracellular Replicates inside macro, LEGIONELLA presentation Start with dry cough, but soon becomes more productive, LEGIONELLA Epidemiology Chlorine, heat intolerant, LEGIONELLA treatment Cephs/pen ineffective, facultative intracellular c3b takup, LEGIONELLA bug Adheres to respiratory epithelial cells via pili, LEGIONELLA Epidemiology Hospital outbreaks, LEGIONELLA Epidemiology Can pass through resp. in vapors, LEGIONELLA bug Legionella pneumophila, LEGIONELLA treatment Drugs must be able fight bacteria inside the host cell, LEGIONELLA bug facultative intracellular, LEGIONELLA Epidemiology Associated with amoeba, LEGIONELLA treatment Similar for microplasma, LEGIONELLA a Lower resp infx, LEGIONELLA diagnosis Urinary antigen ELISA quicket route, LEGIONELLA diagnosis fastidious growth requirements (2-5 days for visible colony formation), LEGIONELLA presentation Recovery 2-5 days w/0 treatment, LEGIONELLA treatment Tetracyclines are drug of choice, LEGIONELLA Epidemiology Free living in water/creeks