Warning:
JavaScript is turned OFF. None of the links on this page will work until it is reactivated.
If you need help turning JavaScript On, click here.
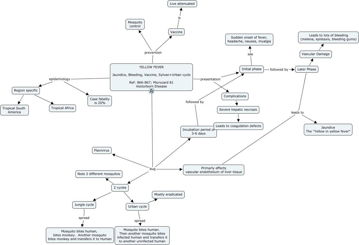
This Concept Map, created with IHMC CmapTools, has information related to: 04a. Yellow Fever, YELLOW FEVER Jaundice, Bleeding, Vaccine, Sylvan+Urban cycle Ref: 866-867; Microcard 81 Vectorborn Disease prevention Vaccine, YELLOW FEVER Jaundice, Bleeding, Vaccine, Sylvan+Urban cycle Ref: 866-867; Microcard 81 Vectorborn Disease bug 2 cycles, Vaccine is Live attenuated, Urban cycle spread Mosquito bites human. Then another mosquito bites infected human and transfers it to another uninfected human, Region specific Tropical South America, YELLOW FEVER Jaundice, Bleeding, Vaccine, Sylvan+Urban cycle Ref: 866-867; Microcard 81 Vectorborn Disease prevention Mosquito control, Complications Severe hepatic necrosis, Later Phase Vascular Damage, Initial phase see Sudden onset of fever, headache, nausea, myalgia, YELLOW FEVER Jaundice, Bleeding, Vaccine, Sylvan+Urban cycle Ref: 866-867; Microcard 81 Vectorborn Disease epidemiology Region specific, YELLOW FEVER Jaundice, Bleeding, Vaccine, Sylvan+Urban cycle Ref: 866-867; Microcard 81 Vectorborn Disease bug Flavivirus, Urban cycle Mostly eradicated, YELLOW FEVER Jaundice, Bleeding, Vaccine, Sylvan+Urban cycle Ref: 866-867; Microcard 81 Vectorborn Disease presentation Initial phase, Incubation period of 3-6 days followed by Initial phase, YELLOW FEVER Jaundice, Bleeding, Vaccine, Sylvan+Urban cycle Ref: 866-867; Microcard 81 Vectorborn Disease presentation Complications, Later Phase leads to Jaundice The "Yellow in yellow fever", YELLOW FEVER Jaundice, Bleeding, Vaccine, Sylvan+Urban cycle Ref: 866-867; Microcard 81 Vectorborn Disease epidemiology Case fatality is 20%, 2 cycles Jungle cycle, Region specific Tropical Africa, 2 cycles Urban cycle