Warning:
JavaScript is turned OFF. None of the links on this page will work until it is reactivated.
If you need help turning JavaScript On, click here.
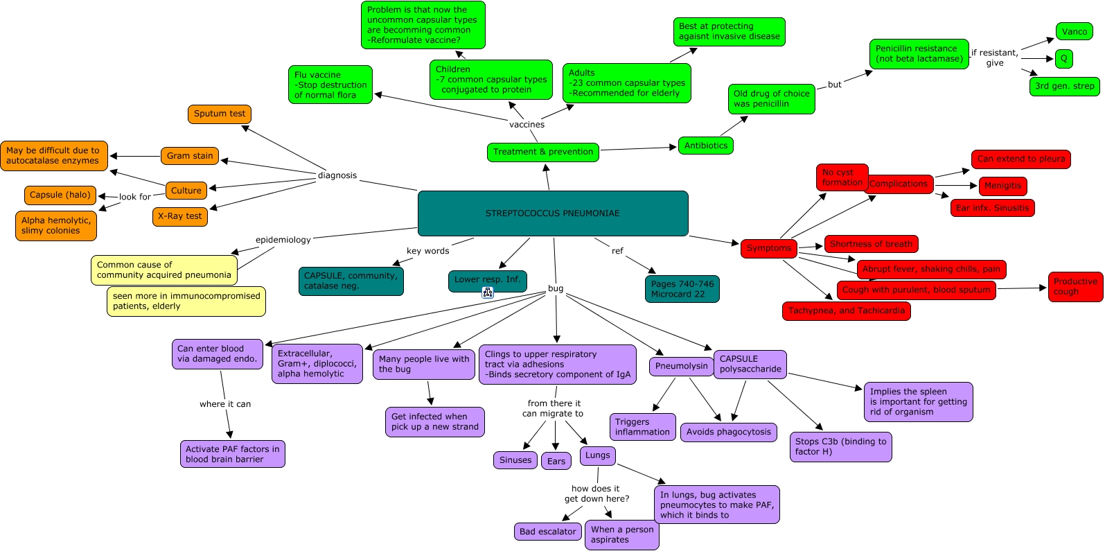
This Concept Map, created with IHMC CmapTools, has information related to: 02d. Streptococcus Pneumoniae, Culture May be difficult due to autocatalase enzymes, STREPTOCOCCUS PNEUMONIAE epidemiology Common cause of community acquired pneumonia, Cough with purulent, blood sputum Productive cough, Symptoms Shortness of breath, STREPTOCOCCUS PNEUMONIAE bug Can enter blood via damaged endo., Treatment & prevention vaccines Flu vaccine -Stop destruction of normal flora, CAPSULE polysaccharide Implies the spleen is important for getting rid of organism, Lungs In lungs, bug activates pneumocytes to make PAF, which it binds to, STREPTOCOCCUS PNEUMONIAE bug Extracellular, Gram+, diplococci, alpha hemolytic, Culture look for Alpha hemolytic, slimy colonies, Symptoms Cough with purulent, blood sputum, Many people live with the bug Get infected when pick up a new strand, Culture look for Capsule (halo), Complications Can extend to pleura, STREPTOCOCCUS PNEUMONIAE diagnosis X-Ray test, STREPTOCOCCUS PNEUMONIAE epidemiology seen more in immunocompromised patients, elderly, Antibiotics Old drug of choice was penicillin, STREPTOCOCCUS PNEUMONIAE diagnosis Culture, Gram stain May be difficult due to autocatalase enzymes, Pneumolysin Triggers inflammation