Warning:
JavaScript is turned OFF. None of the links on this page will work until it is reactivated.
If you need help turning JavaScript On, click here.
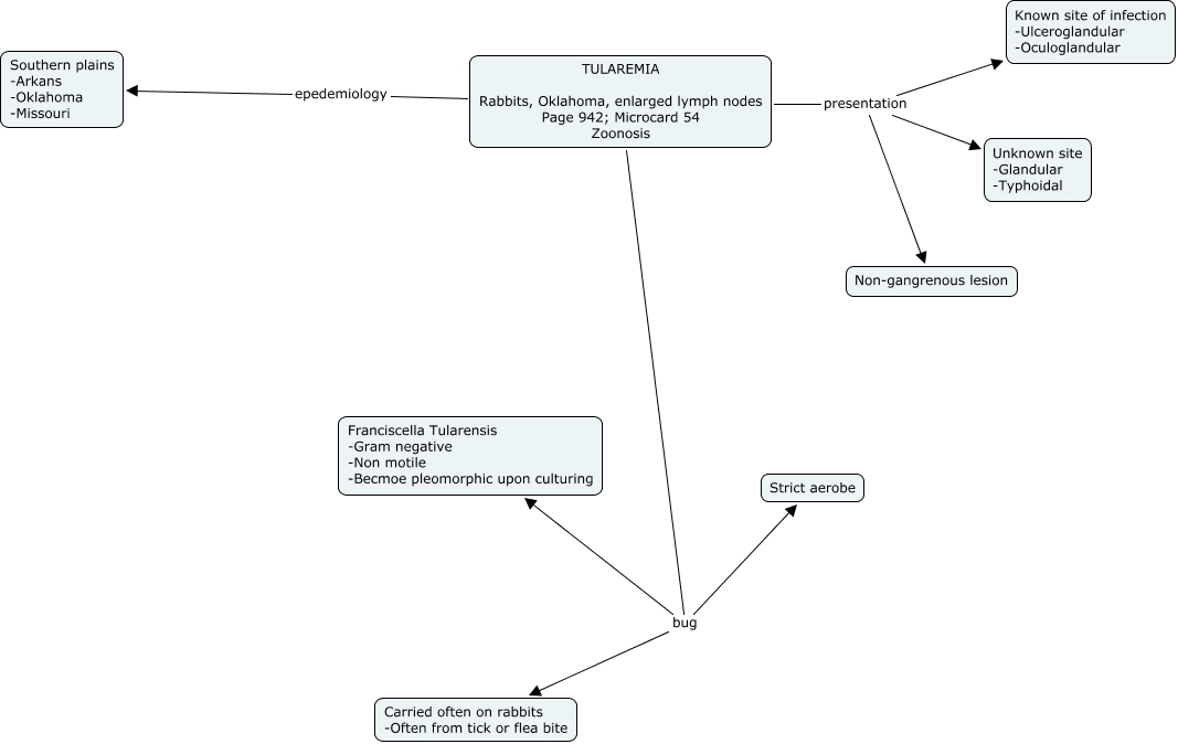
This Concept Map, created with IHMC CmapTools, has information related to: 05b. Tularemia, TULAREMIA Rabbits, Oklahoma, enlarged lymph nodes Page 942; Microcard 54 Zoonosis bug Franciscella Tularensis -Gram negative -Non motile -Becmoe pleomorphic upon culturing, TULAREMIA Rabbits, Oklahoma, enlarged lymph nodes Page 942; Microcard 54 Zoonosis presentation Unknown site -Glandular -Typhoidal, TULAREMIA Rabbits, Oklahoma, enlarged lymph nodes Page 942; Microcard 54 Zoonosis bug Strict aerobe, TULAREMIA Rabbits, Oklahoma, enlarged lymph nodes Page 942; Microcard 54 Zoonosis bug Carried often on rabbits -Often from tick or flea bite, TULAREMIA Rabbits, Oklahoma, enlarged lymph nodes Page 942; Microcard 54 Zoonosis epedemiology Southern plains -Arkans -Oklahoma -Missouri, TULAREMIA Rabbits, Oklahoma, enlarged lymph nodes Page 942; Microcard 54 Zoonosis presentation Known site of infection -Ulceroglandular -Oculoglandular, TULAREMIA Rabbits, Oklahoma, enlarged lymph nodes Page 942; Microcard 54 Zoonosis presentation Non-gangrenous lesion