Warning:
JavaScript is turned OFF. None of the links on this page will work until it is reactivated.
If you need help turning JavaScript On, click here.
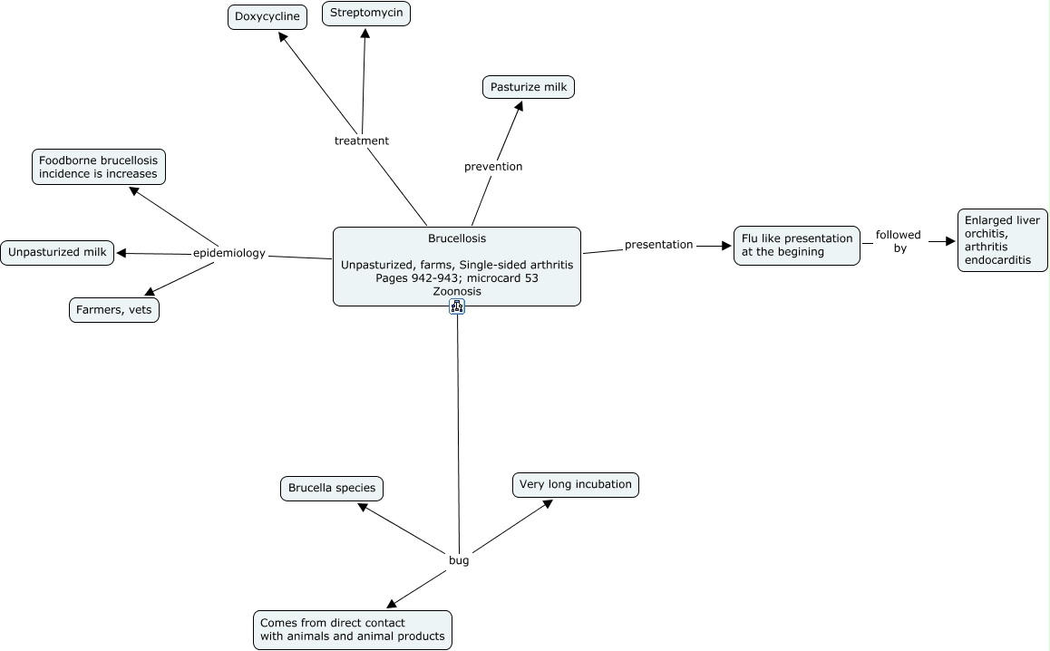
This Concept Map, created with IHMC CmapTools, has information related to: 05c. Brucellosis, Brucellosis Unpasturized, farms, Single-sided arthritis Pages 942-943; microcard 53 Zoonosis epidemiology Farmers, vets, Brucellosis Unpasturized, farms, Single-sided arthritis Pages 942-943; microcard 53 Zoonosis bug Brucella species, Brucellosis Unpasturized, farms, Single-sided arthritis Pages 942-943; microcard 53 Zoonosis epidemiology Unpasturized milk, Brucellosis Unpasturized, farms, Single-sided arthritis Pages 942-943; microcard 53 Zoonosis prevention Pasturize milk, Brucellosis Unpasturized, farms, Single-sided arthritis Pages 942-943; microcard 53 Zoonosis presentation Flu like presentation at the begining, Brucellosis Unpasturized, farms, Single-sided arthritis Pages 942-943; microcard 53 Zoonosis bug Very long incubation, Flu like presentation at the begining followed by Enlarged liver orchitis, arthritis endocarditis, Brucellosis Unpasturized, farms, Single-sided arthritis Pages 942-943; microcard 53 Zoonosis bug Comes from direct contact with animals and animal products, Brucellosis Unpasturized, farms, Single-sided arthritis Pages 942-943; microcard 53 Zoonosis epidemiology Foodborne brucellosis incidence is increases, Brucellosis Unpasturized, farms, Single-sided arthritis Pages 942-943; microcard 53 Zoonosis treatment Doxycycline, Brucellosis Unpasturized, farms, Single-sided arthritis Pages 942-943; microcard 53 Zoonosis treatment Streptomycin