Warning:
JavaScript is turned OFF. None of the links on this page will work until it is reactivated.
If you need help turning JavaScript On, click here.
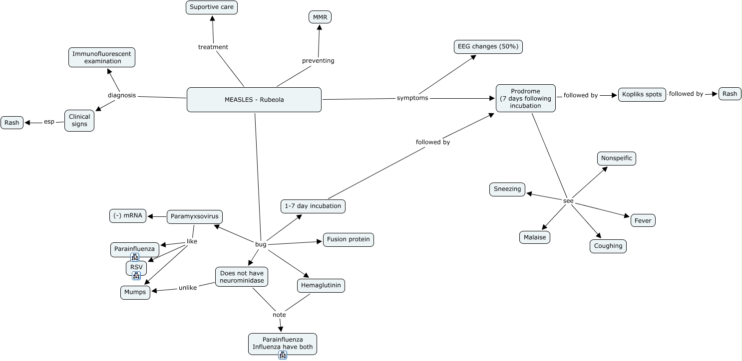
This Concept Map, created with IHMC CmapTools, has information related to: 03a. Measles, Paramyxsovirus like RSV, Paramyxsovirus (-) mRNA, Paramyxsovirus like Parainfluenza, Prodrome (7 days following incubation see Coughing, Prodrome (7 days following incubation followed by Kopliks spots, MEASLES - Rubeola bug Paramyxsovirus, Paramyxsovirus like Mumps, MEASLES - Rubeola diagnosis Immunofluorescent examination, Prodrome (7 days following incubation see Malaise, Does not have neurominidase unlike Mumps, MEASLES - Rubeola bug Fusion protein, MEASLES - Rubeola diagnosis Clinical signs, MEASLES - Rubeola bug 1-7 day incubation, MEASLES - Rubeola bug Does not have neurominidase, Prodrome (7 days following incubation see Fever, MEASLES - Rubeola bug Hemaglutinin, Hemaglutinin note Parainfluenza Influenza have both, MEASLES - Rubeola preventing MMR, MEASLES - Rubeola symptoms Prodrome (7 days following incubation, Prodrome (7 days following incubation see Nonspeific