Warning:
JavaScript is turned OFF. None of the links on this page will work until it is reactivated.
If you need help turning JavaScript On, click here.
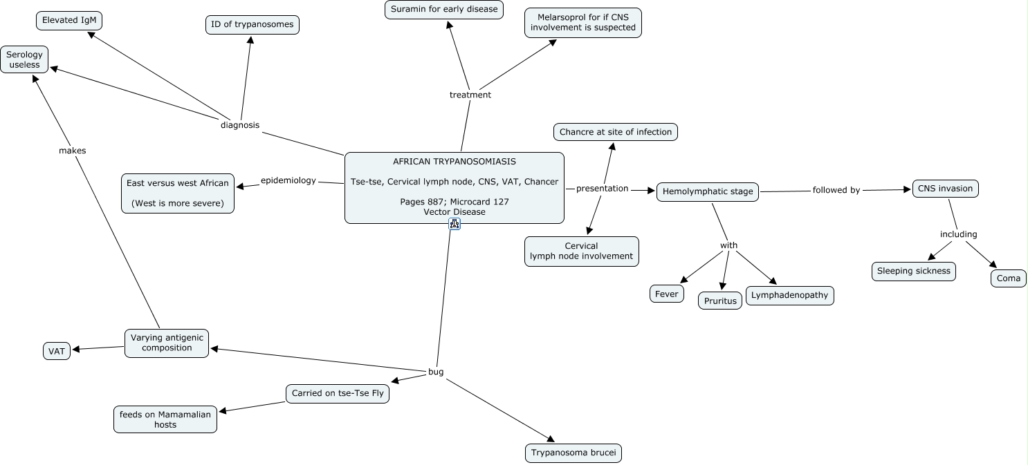
This Concept Map, created with IHMC CmapTools, has information related to: 04j. African Trypansomiasis, Varying antigenic composition VAT, AFRICAN TRYPANOSOMIASIS Tse-tse, Cervical lymph node, CNS, VAT, Chancer Pages 887; Microcard 127 Vector Disease bug Varying antigenic composition, AFRICAN TRYPANOSOMIASIS Tse-tse, Cervical lymph node, CNS, VAT, Chancer Pages 887; Microcard 127 Vector Disease diagnosis Elevated IgM, Carried on tse-Tse Fly feeds on Mamamalian hosts, Hemolymphatic stage with Pruritus, AFRICAN TRYPANOSOMIASIS Tse-tse, Cervical lymph node, CNS, VAT, Chancer Pages 887; Microcard 127 Vector Disease presentation Hemolymphatic stage, Hemolymphatic stage with Fever, AFRICAN TRYPANOSOMIASIS Tse-tse, Cervical lymph node, CNS, VAT, Chancer Pages 887; Microcard 127 Vector Disease presentation Chancre at site of infection, AFRICAN TRYPANOSOMIASIS Tse-tse, Cervical lymph node, CNS, VAT, Chancer Pages 887; Microcard 127 Vector Disease diagnosis Serology useless, CNS invasion including Coma, AFRICAN TRYPANOSOMIASIS Tse-tse, Cervical lymph node, CNS, VAT, Chancer Pages 887; Microcard 127 Vector Disease presentation Cervical lymph node involvement, AFRICAN TRYPANOSOMIASIS Tse-tse, Cervical lymph node, CNS, VAT, Chancer Pages 887; Microcard 127 Vector Disease epidemiology East versus west African (West is more severe), Hemolymphatic stage with Lymphadenopathy, AFRICAN TRYPANOSOMIASIS Tse-tse, Cervical lymph node, CNS, VAT, Chancer Pages 887; Microcard 127 Vector Disease treatment Suramin for early disease, AFRICAN TRYPANOSOMIASIS Tse-tse, Cervical lymph node, CNS, VAT, Chancer Pages 887; Microcard 127 Vector Disease diagnosis ID of trypanosomes, CNS invasion including Sleeping sickness, AFRICAN TRYPANOSOMIASIS Tse-tse, Cervical lymph node, CNS, VAT, Chancer Pages 887; Microcard 127 Vector Disease bug Trypanosoma brucei, Varying antigenic composition makes Serology useless, AFRICAN TRYPANOSOMIASIS Tse-tse, Cervical lymph node, CNS, VAT, Chancer Pages 887; Microcard 127 Vector Disease bug Carried on tse-Tse Fly, AFRICAN TRYPANOSOMIASIS Tse-tse, Cervical lymph node, CNS, VAT, Chancer Pages 887; Microcard 127 Vector Disease treatment Melarsoprol for if CNS involvement is suspected