Warning:
JavaScript is turned OFF. None of the links on this page will work until it is reactivated.
If you need help turning JavaScript On, click here.
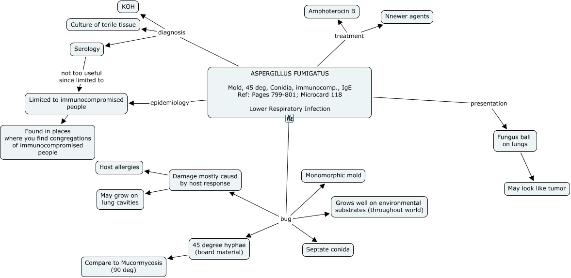
This Concept Map, created with IHMC CmapTools, has information related to: 02p. Aspergillus Fumigatus, ASPERGILLUS FUMIGATUS Mold, 45 deg, Conidia, immunocomp., IgE Ref: Pages 799-801; Microcard 118 Lower Respiratory Infection treatment Nnewer agents, ASPERGILLUS FUMIGATUS Mold, 45 deg, Conidia, immunocomp., IgE Ref: Pages 799-801; Microcard 118 Lower Respiratory Infection bug Monomorphic mold, Damage mostly causd by host response Host allergies, ASPERGILLUS FUMIGATUS Mold, 45 deg, Conidia, immunocomp., IgE Ref: Pages 799-801; Microcard 118 Lower Respiratory Infection diagnosis Culture of terile tissue, Damage mostly causd by host response May grow on lung cavities, Limited to immunocompromised people Found in places where you find congregations of immunocompromised people, ASPERGILLUS FUMIGATUS Mold, 45 deg, Conidia, immunocomp., IgE Ref: Pages 799-801; Microcard 118 Lower Respiratory Infection presentation Fungus ball on lungs, ASPERGILLUS FUMIGATUS Mold, 45 deg, Conidia, immunocomp., IgE Ref: Pages 799-801; Microcard 118 Lower Respiratory Infection diagnosis KOH, ASPERGILLUS FUMIGATUS Mold, 45 deg, Conidia, immunocomp., IgE Ref: Pages 799-801; Microcard 118 Lower Respiratory Infection epidemiology Limited to immunocompromised people, ASPERGILLUS FUMIGATUS Mold, 45 deg, Conidia, immunocomp., IgE Ref: Pages 799-801; Microcard 118 Lower Respiratory Infection bug Grows well on environmental substrates (throughout world), Fungus ball on lungs May look like tumor, 45 degree hyphae (board material) Compare to Mucormycosis (90 deg), ASPERGILLUS FUMIGATUS Mold, 45 deg, Conidia, immunocomp., IgE Ref: Pages 799-801; Microcard 118 Lower Respiratory Infection diagnosis Serology, ASPERGILLUS FUMIGATUS Mold, 45 deg, Conidia, immunocomp., IgE Ref: Pages 799-801; Microcard 118 Lower Respiratory Infection treatment Amphoterocin B, ASPERGILLUS FUMIGATUS Mold, 45 deg, Conidia, immunocomp., IgE Ref: Pages 799-801; Microcard 118 Lower Respiratory Infection bug 45 degree hyphae (board material), ASPERGILLUS FUMIGATUS Mold, 45 deg, Conidia, immunocomp., IgE Ref: Pages 799-801; Microcard 118 Lower Respiratory Infection bug Septate conida, ASPERGILLUS FUMIGATUS Mold, 45 deg, Conidia, immunocomp., IgE Ref: Pages 799-801; Microcard 118 Lower Respiratory Infection bug Damage mostly causd by host response, Serology not too useful since limited to Limited to immunocompromised people