Warning:
JavaScript is turned OFF. None of the links on this page will work until it is reactivated.
If you need help turning JavaScript On, click here.
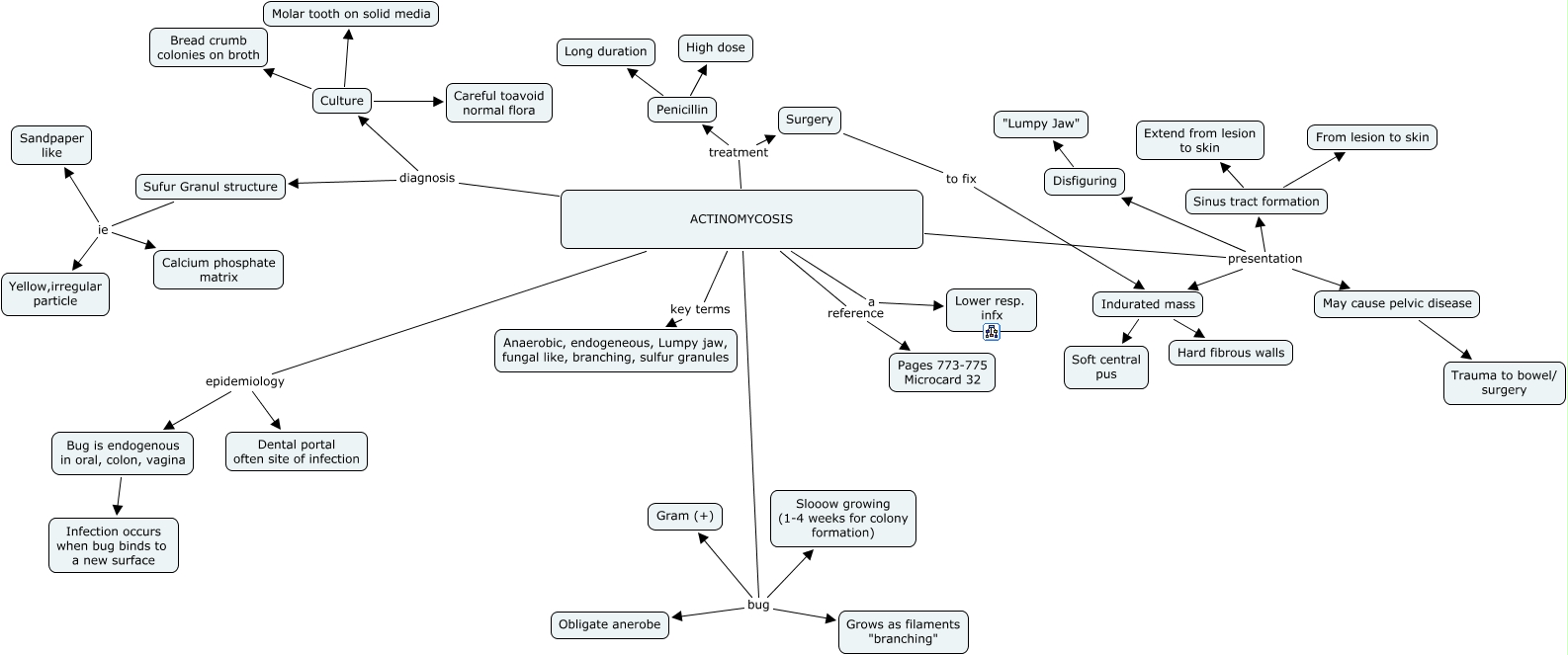
This Concept Map, created with IHMC CmapTools, has information related to: 02j. Actinomycosis, ACTINOMYCOSIS bug Gram (+), Sufur Granul structure ie Sandpaper like, Disfiguring "Lumpy Jaw", ACTINOMYCOSIS diagnosis Sufur Granul structure, Culture Careful toavoid normal flora, ACTINOMYCOSIS bug Obligate anerobe, Culture Molar tooth on solid media, ACTINOMYCOSIS presentation May cause pelvic disease, Bug is endogenous in oral, colon, vagina Infection occurs when bug binds to a new surface, ACTINOMYCOSIS presentation Sinus tract formation, ACTINOMYCOSIS presentation Indurated mass, Indurated mass Soft central pus, ACTINOMYCOSIS reference Pages 773-775 Microcard 32, ACTINOMYCOSIS a Lower resp. infx, ACTINOMYCOSIS treatment Penicillin, Penicillin Long duration, Penicillin High dose, Indurated mass Hard fibrous walls, ACTINOMYCOSIS bug Slooow growing (1-4 weeks for colony formation), ACTINOMYCOSIS epidemiology Dental portal often site of infection