Warning:
JavaScript is turned OFF. None of the links on this page will work until it is reactivated.
If you need help turning JavaScript On, click here.
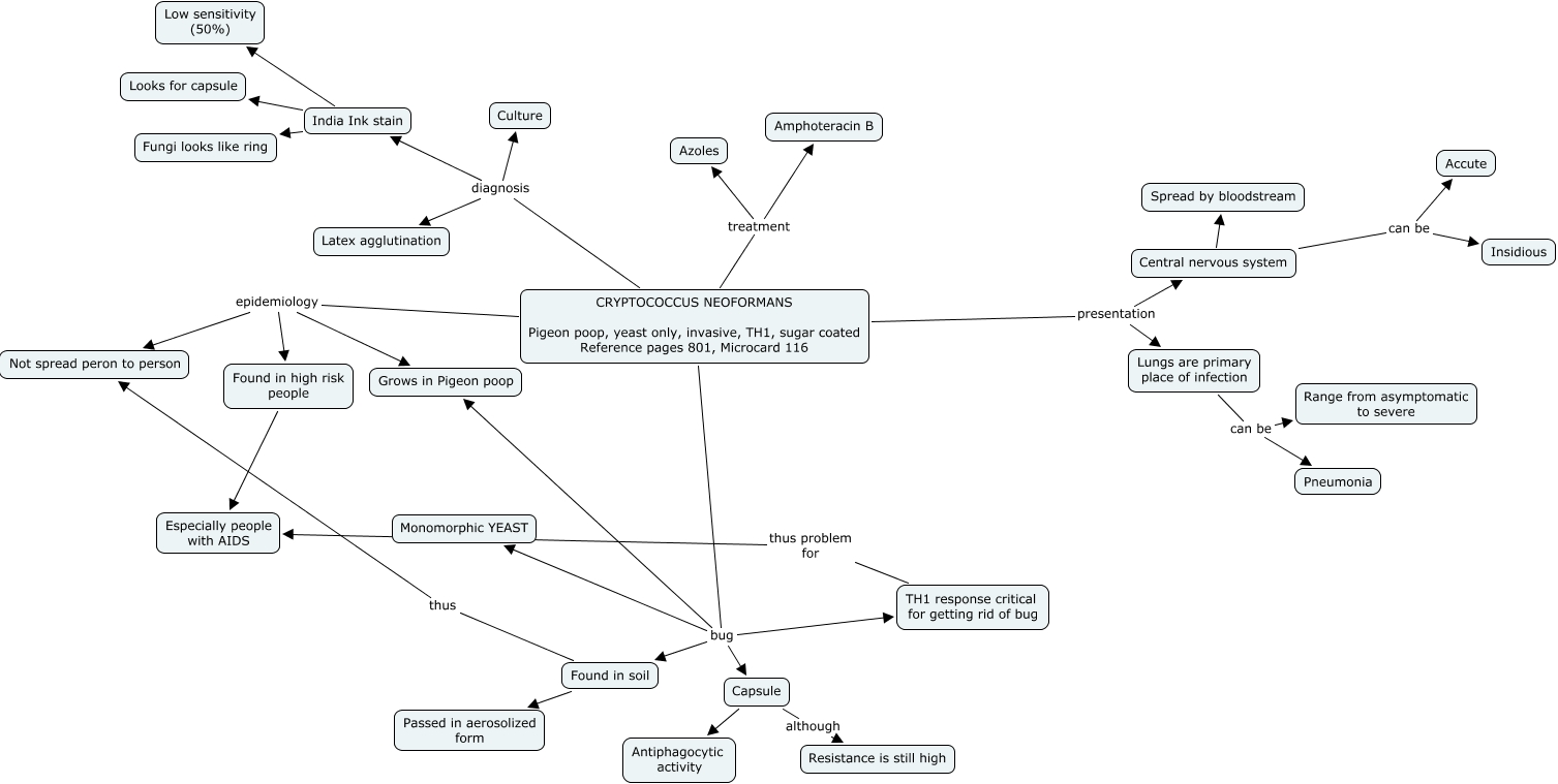
This Concept Map, created with IHMC CmapTools, has information related to: 02q. Cryptococcus Neoformans, CRYPTOCOCCUS NEOFORMANS Pigeon poop, yeast only, invasive, TH1, sugar coated Reference pages 801, Microcard 116 epidemiology Not spread peron to person, CRYPTOCOCCUS NEOFORMANS Pigeon poop, yeast only, invasive, TH1, sugar coated Reference pages 801, Microcard 116 treatment Amphoteracin B, CRYPTOCOCCUS NEOFORMANS Pigeon poop, yeast only, invasive, TH1, sugar coated Reference pages 801, Microcard 116 bug Monomorphic YEAST, CRYPTOCOCCUS NEOFORMANS Pigeon poop, yeast only, invasive, TH1, sugar coated Reference pages 801, Microcard 116 diagnosis India Ink stain, CRYPTOCOCCUS NEOFORMANS Pigeon poop, yeast only, invasive, TH1, sugar coated Reference pages 801, Microcard 116 bug Grows in Pigeon poop, Lungs are primary place of infection can be Range from asymptomatic to severe, CRYPTOCOCCUS NEOFORMANS Pigeon poop, yeast only, invasive, TH1, sugar coated Reference pages 801, Microcard 116 diagnosis Culture, CRYPTOCOCCUS NEOFORMANS Pigeon poop, yeast only, invasive, TH1, sugar coated Reference pages 801, Microcard 116 presentation Lungs are primary place of infection, CRYPTOCOCCUS NEOFORMANS Pigeon poop, yeast only, invasive, TH1, sugar coated Reference pages 801, Microcard 116 epidemiology Grows in Pigeon poop, Found in high risk people Especially people with AIDS, CRYPTOCOCCUS NEOFORMANS Pigeon poop, yeast only, invasive, TH1, sugar coated Reference pages 801, Microcard 116 bug TH1 response critical for getting rid of bug, Central nervous system can be Accute, Central nervous system can be Insidious, CRYPTOCOCCUS NEOFORMANS Pigeon poop, yeast only, invasive, TH1, sugar coated Reference pages 801, Microcard 116 diagnosis Latex agglutination, CRYPTOCOCCUS NEOFORMANS Pigeon poop, yeast only, invasive, TH1, sugar coated Reference pages 801, Microcard 116 treatment Azoles, TH1 response critical for getting rid of bug thus problem for Especially people with AIDS, Capsule Antiphagocytic activity, CRYPTOCOCCUS NEOFORMANS Pigeon poop, yeast only, invasive, TH1, sugar coated Reference pages 801, Microcard 116 bug Capsule, India Ink stain Looks for capsule, CRYPTOCOCCUS NEOFORMANS Pigeon poop, yeast only, invasive, TH1, sugar coated Reference pages 801, Microcard 116 presentation Central nervous system