Warning:
JavaScript is turned OFF. None of the links on this page will work until it is reactivated.
If you need help turning JavaScript On, click here.
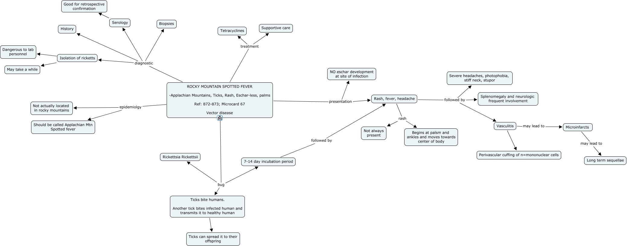
This Concept Map, created with IHMC CmapTools, has information related to: 04d. Rocky Mountain Spotted Fever, ROCKY MOUNTAIN SPOTTED FEVER -Applachian Mountains, Ticks, Rash, Eschar-less, palms Ref: 872-873; Microcard 67 Vector disease bug Ticks bite humans. Another tick bites infected human and transmits it to healthy human, ROCKY MOUNTAIN SPOTTED FEVER -Applachian Mountains, Ticks, Rash, Eschar-less, palms Ref: 872-873; Microcard 67 Vector disease diagnostic Serology, ROCKY MOUNTAIN SPOTTED FEVER -Applachian Mountains, Ticks, Rash, Eschar-less, palms Ref: 872-873; Microcard 67 Vector disease diagnostic History, Rash, fever, headache followed by Severe headaches, photophobia, stiff neck, stupor, ROCKY MOUNTAIN SPOTTED FEVER -Applachian Mountains, Ticks, Rash, Eschar-less, palms Ref: 872-873; Microcard 67 Vector disease epidemiolgy Should be called Applachian Mtn Spotted fever, ROCKY MOUNTAIN SPOTTED FEVER -Applachian Mountains, Ticks, Rash, Eschar-less, palms Ref: 872-873; Microcard 67 Vector disease treatment Supportive care, Rash, fever, headache rash Begins at palsm and ankles and moves towards center of body, ROCKY MOUNTAIN SPOTTED FEVER -Applachian Mountains, Ticks, Rash, Eschar-less, palms Ref: 872-873; Microcard 67 Vector disease epidemiolgy Not actually located in rocky mountains, ROCKY MOUNTAIN SPOTTED FEVER -Applachian Mountains, Ticks, Rash, Eschar-less, palms Ref: 872-873; Microcard 67 Vector disease diagnostic Biopsies, ROCKY MOUNTAIN SPOTTED FEVER -Applachian Mountains, Ticks, Rash, Eschar-less, palms Ref: 872-873; Microcard 67 Vector disease bug Rickettsia Rickettsii, Rash, fever, headache rash Not always present, Rash, fever, headache followed by Vasculitis, ROCKY MOUNTAIN SPOTTED FEVER -Applachian Mountains, Ticks, Rash, Eschar-less, palms Ref: 872-873; Microcard 67 Vector disease diagnostic Isolation of ricketts, Microinfarcts may lead to Long term sequellae, ROCKY MOUNTAIN SPOTTED FEVER -Applachian Mountains, Ticks, Rash, Eschar-less, palms Ref: 872-873; Microcard 67 Vector disease bug 7-14 day incubation period, ROCKY MOUNTAIN SPOTTED FEVER -Applachian Mountains, Ticks, Rash, Eschar-less, palms Ref: 872-873; Microcard 67 Vector disease treatment Tetracyclines, Rash, fever, headache followed by Splenomegaly and neurologic frequent involvement, Ticks bite humans. Another tick bites infected human and transmits it to healthy human Ticks can spread it to their offspring, Isolation of ricketts Dangerous to lab personnel, 7-14 day incubation period followed by Rash, fever, headache