Warning:
JavaScript is turned OFF. None of the links on this page will work until it is reactivated.
If you need help turning JavaScript On, click here.
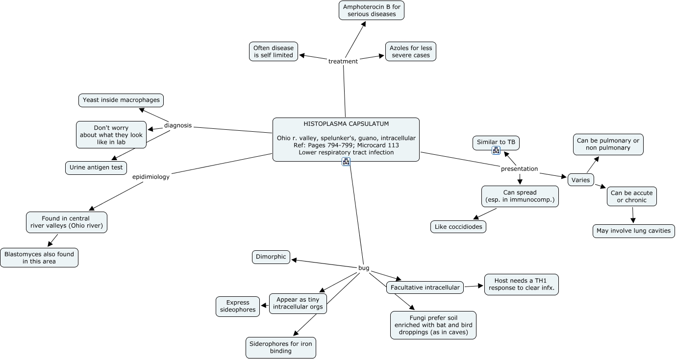
This Concept Map, created with IHMC CmapTools, has information related to: 02m. Histoplasma Capsulatum, Found in central river valleys (Ohio river) Blastomyces also found in this area, HISTOPLASMA CAPSULATUM Ohio r. valley, spelunker's, guano, intracellular Ref: Pages 794-799; Microcard 113 Lower respiratory tract infection diagnosis Urine antigen test, Can be accute or chronic May involve lung cavities, HISTOPLASMA CAPSULATUM Ohio r. valley, spelunker's, guano, intracellular Ref: Pages 794-799; Microcard 113 Lower respiratory tract infection treatment Amphoterocin B for serious diseases, HISTOPLASMA CAPSULATUM Ohio r. valley, spelunker's, guano, intracellular Ref: Pages 794-799; Microcard 113 Lower respiratory tract infection bug Facultative intracellular, HISTOPLASMA CAPSULATUM Ohio r. valley, spelunker's, guano, intracellular Ref: Pages 794-799; Microcard 113 Lower respiratory tract infection bug Siderophores for iron binding, Can spread (esp. in immunocomp.) Like coccidiodes, HISTOPLASMA CAPSULATUM Ohio r. valley, spelunker's, guano, intracellular Ref: Pages 794-799; Microcard 113 Lower respiratory tract infection bug Appear as tiny intracellular orgs, HISTOPLASMA CAPSULATUM Ohio r. valley, spelunker's, guano, intracellular Ref: Pages 794-799; Microcard 113 Lower respiratory tract infection bug Fungi prefer soil enriched with bat and bird droppings (as in caves), Varies Can be accute or chronic, HISTOPLASMA CAPSULATUM Ohio r. valley, spelunker's, guano, intracellular Ref: Pages 794-799; Microcard 113 Lower respiratory tract infection epidimiology Found in central river valleys (Ohio river), HISTOPLASMA CAPSULATUM Ohio r. valley, spelunker's, guano, intracellular Ref: Pages 794-799; Microcard 113 Lower respiratory tract infection treatment Azoles for less severe cases, HISTOPLASMA CAPSULATUM Ohio r. valley, spelunker's, guano, intracellular Ref: Pages 794-799; Microcard 113 Lower respiratory tract infection presentation Can spread (esp. in immunocomp.), HISTOPLASMA CAPSULATUM Ohio r. valley, spelunker's, guano, intracellular Ref: Pages 794-799; Microcard 113 Lower respiratory tract infection treatment Often disease is self limited, HISTOPLASMA CAPSULATUM Ohio r. valley, spelunker's, guano, intracellular Ref: Pages 794-799; Microcard 113 Lower respiratory tract infection diagnosis Yeast inside macrophages, HISTOPLASMA CAPSULATUM Ohio r. valley, spelunker's, guano, intracellular Ref: Pages 794-799; Microcard 113 Lower respiratory tract infection diagnosis Don't worry about what they look like in lab, Appear as tiny intracellular orgs Express sideophores, HISTOPLASMA CAPSULATUM Ohio r. valley, spelunker's, guano, intracellular Ref: Pages 794-799; Microcard 113 Lower respiratory tract infection presentation Varies, HISTOPLASMA CAPSULATUM Ohio r. valley, spelunker's, guano, intracellular Ref: Pages 794-799; Microcard 113 Lower respiratory tract infection presentation Similar to TB, HISTOPLASMA CAPSULATUM Ohio r. valley, spelunker's, guano, intracellular Ref: Pages 794-799; Microcard 113 Lower respiratory tract infection bug Dimorphic