Warning:
JavaScript is turned OFF. None of the links on this page will work until it is reactivated.
If you need help turning JavaScript On, click here.
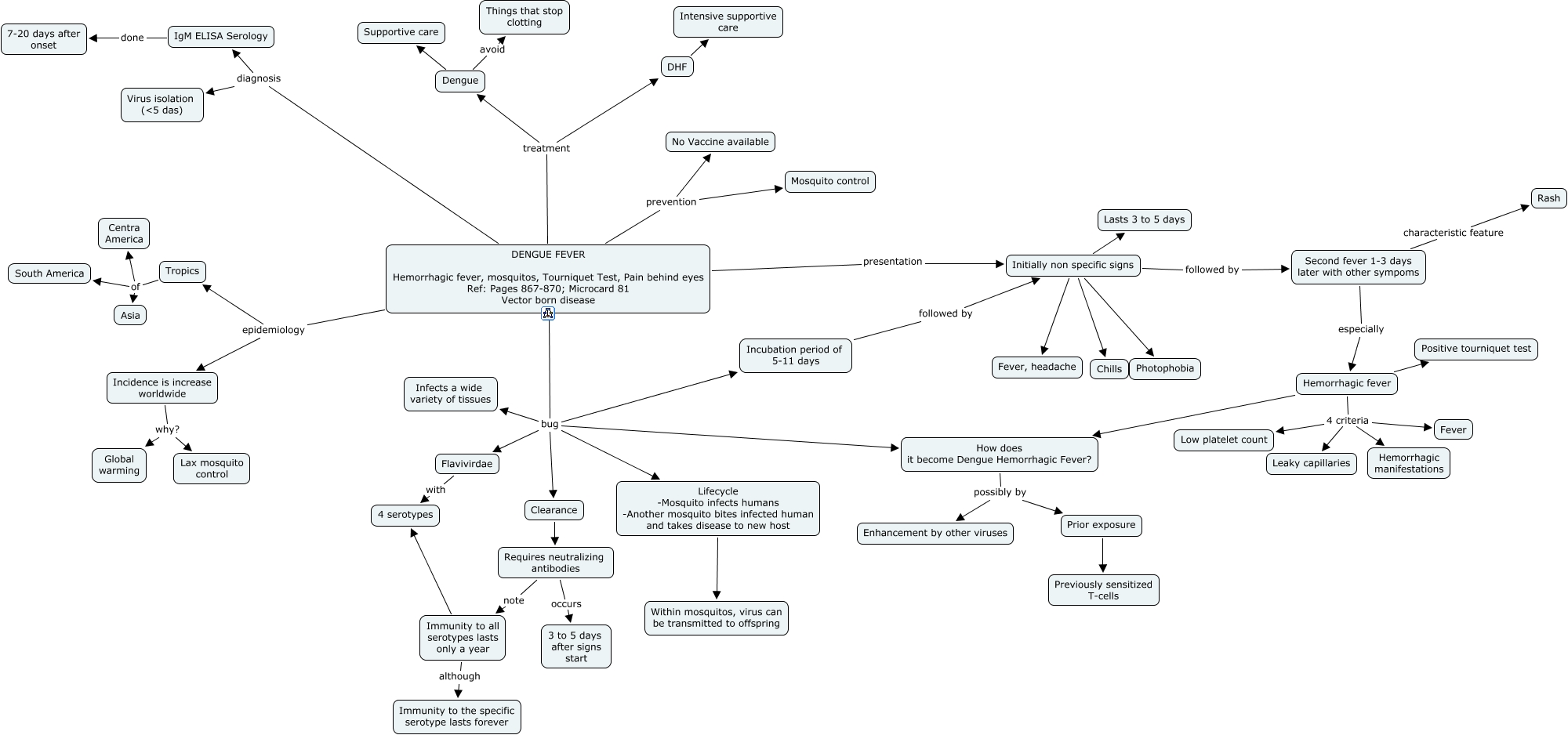
This Concept Map, created with IHMC CmapTools, has information related to: 04b. Dengue Fever, IgM ELISA Serology done 7-20 days after onset, DENGUE FEVER Hemorrhagic fever, mosquitos, Tourniquet Test, Pain behind eyes Ref: Pages 867-870; Microcard 81 Vector born disease presentation Initially non specific signs, Incidence is increase worldwide why? Global warming, DENGUE FEVER Hemorrhagic fever, mosquitos, Tourniquet Test, Pain behind eyes Ref: Pages 867-870; Microcard 81 Vector born disease bug Incubation period of 5-11 days, Second fever 1-3 days later with other sympoms characteristic feature Rash, Tropics of South America, DENGUE FEVER Hemorrhagic fever, mosquitos, Tourniquet Test, Pain behind eyes Ref: Pages 867-870; Microcard 81 Vector born disease diagnosis Virus isolation (ɝ das), Tropics of Centra America, How does it become Dengue Hemorrhagic Fever? possibly by Enhancement by other viruses, Dengue Supportive care, How does it become Dengue Hemorrhagic Fever? possibly by Prior exposure, Second fever 1-3 days later with other sympoms especially Hemorrhagic fever, Initially non specific signs Lasts 3 to 5 days, Requires neutralizing antibodies note Immunity to all serotypes lasts only a year, Hemorrhagic fever 4 criteria Fever, Immunity to all serotypes lasts only a year 4 serotypes, Initially non specific signs Fever, headache, Initially non specific signs Chills, Hemorrhagic fever How does it become Dengue Hemorrhagic Fever?, DENGUE FEVER Hemorrhagic fever, mosquitos, Tourniquet Test, Pain behind eyes Ref: Pages 867-870; Microcard 81 Vector born disease treatment Dengue